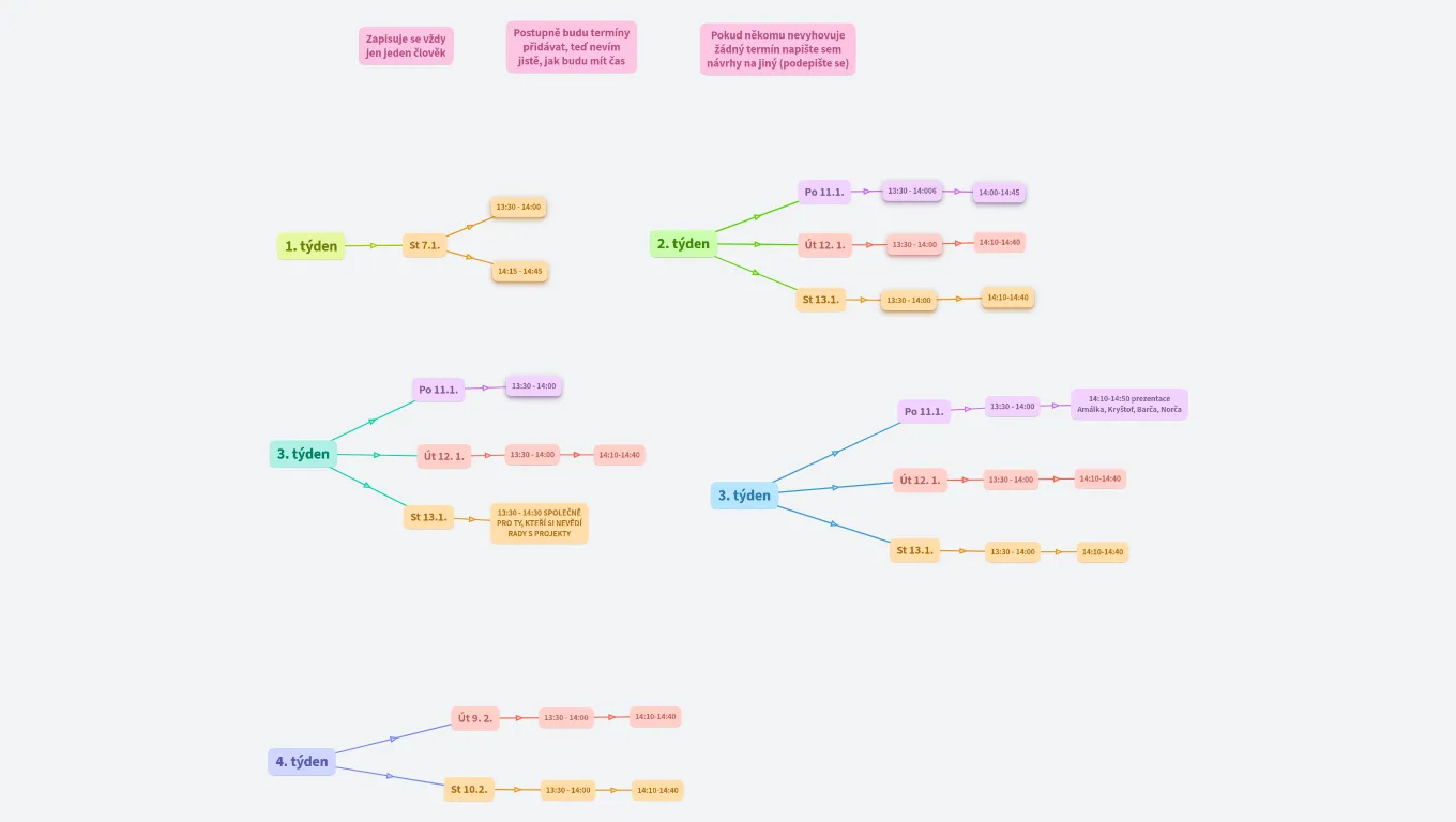
Rozhovory s Baruš - rozpis
Created by Baruš Jeřábková

Zapisuje se vždy jen jeden člověk
Postupně budu termíny přidávat, teď nevím jistě, jak budu mít čas
Pokud někomu nevyhovuje žádný termín napište sem návrhy na jiný (podepište se)
13:30 - 14:00
Kačka
Po 11.1.
13:30 - 14:006
Kryštof
14:00-14:45
Konzultace s těmi, co nebyli ve čtvrtek - Barča, Norča, Nela, Amálka, Matouš
1. týden
St 7.1.
14:15 - 14:45
sofie
2. týden
Út 12. 1.
13:30 - 14:00
Patrik
14:10-14:40
St 13.1.
13:30 - 14:00
Štěpán
14:10-14:40
Nelča
Po 11.1.
13:30 - 14:00
Sofča
Po 11.1.
13:30 - 14:00
14:10-14:50 prezentace Amálka, Kryštof, Barča, Norča
3. týden
Út 12. 1.
13:30 - 14:00
14:10-14:40
3. týden
Út 12. 1.
13:30 - 14:00
14:10-14:40
St 13.1.
13:30 - 14:30 SPOLEČNĚ PRO TY, KTEŘÍ SI NEVĚDÍ RADY S PROJEKTY
St 13.1.
13:30 - 14:00
14:10-14:40
Út 9. 2.
13:30 - 14:00
14:10-14:40
4. týden
St 10.2.
13:30 - 14:00
14:10-14:40