Příklady využití OrgPadu ve škole
Created by Baruš Jeřábková
Galerie učitelských a žákovských prací v OrgPadu
#jak používat, #organizace, #příklady, #přípravy, #studentská práce, #výukové materiály, #žákovská práce

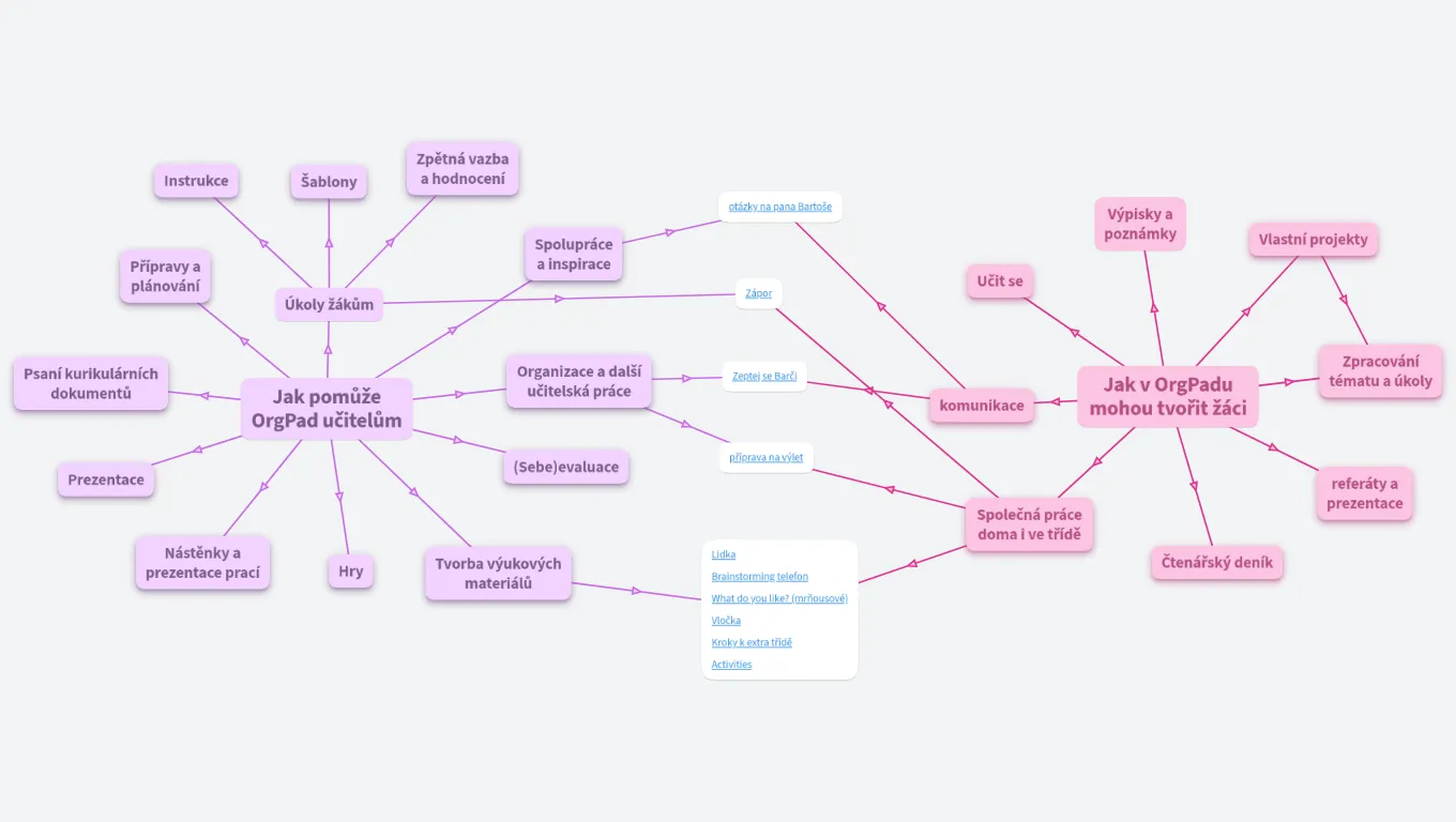
Instrukce
Návod na Minecraft
Úkol Fortnite
Co mohu dělat v OrgPadu
Taháčky (inovace)
Trénování kresby
Šablony
Interiérový design
Okolí (vyplněná), šablona, mozek
Seberozvoj
Zpětná vazba a hodnocení
Mimozemšťani
Technologie

otázky na pana Bartoše
Výpisky a poznámky
Přípravy a plánování
Příprava Národní obrození
Rozcestí
Příprava literatura 1. ročník
Spolupráce a inspirace
Aktivity do výuky cizích jazyků
Pomoc kolegům s One Drive
Jak učit
Tipy pro výuku němčiny
Návrhy na změny v distanční výuce
Vlastní projekty
Balonek
Módní návrhářky
Vlasy
Anky OrgStránka
Eiffelovka
Zoo v Minecraftu
Perník
Péťovo portfolio
Budka
Úkoly žákům
Zápor
Učit se
slovíčka
Maturita z programování
History of the UK
Maturita topics recap
Psaní kurikulárních dokumentů
Psaní ŠVP
Jak pomůže OrgPad učitelům
Organizace a další učitelská práce
Průběh projektů
Všechno na jednom místě
Přehled psaní vysvědčení
Organizační struktura ZŠ Heřmánek
Zeptej se Barči
komunikace
Mimozemšťani
Jak v OrgPadu mohou tvořit žáci
Zpracování tématu a úkoly
Binární soustava
Středověká literatura
Můj oblíbený sport
Hobbies
Můj život
Úkol z třetihor
Slova podřazená Matěj
Babiš je divnej
English
Prezentace
Polyethylen
(Sebe)evaluace
Hledání formy projektového vyučování
Vývoj koncepce výuky PV
Já jako průvodce
příprava na výlet
Nástěnky a prezentace prací
Merry Christmas
MM v hodinách přírodopisu
Společná práce doma i ve třídě
Státy obrana
Psychologie barev
Historie telefonu
Minecraft doopravdy
Co četli žáci 6.A
Druhy VV - hodnocení žáků 8.C
Celo
English 3D
referáty a prezentace
JP II.
Moje výrobky
Pobaltské státy
Our game
Hry
Chlupatá kaše
Simon says
Tvorba výukových materiálů
Lidé, země a světlo
Nejčastější slova v angličtině
Přemyslovci
Find the criminal
Coronavirus, spring and the 💩 (s klíčem )
SINGAPORE BUSINESS LAW Concept Flow Cards Squid Games (Thum)
Tvorba vět (moodcheck), Nonsense
What I'm trying to say?
Nutella vs Nugeta (zlomky)
Exponenciální růst
Zástupci hmyzu
Počítačová grafika
Věty vedlejší
Větné členy
Systém dělení organismů
Řasy
Past simple continuous
Tvoření slov
Výtvarka - v říši hmyzu
Čeští panovníci
Literatura 1. ročník středověk
Věta jednočlenná
Čtenářský deník
https://orgpad.com/o/B5nUz5od5KIZociWRa5spc?token=AUsnKRwJNPda2hz9VoqFna
Lidka
Brainstorming telefon
What do you like? (mrňousové)
Vločka
Kroky k extra třídě
Activities