OrgPad logo

Podrobnosti k novému projektu MAP IV

Created by Jitka Zelena

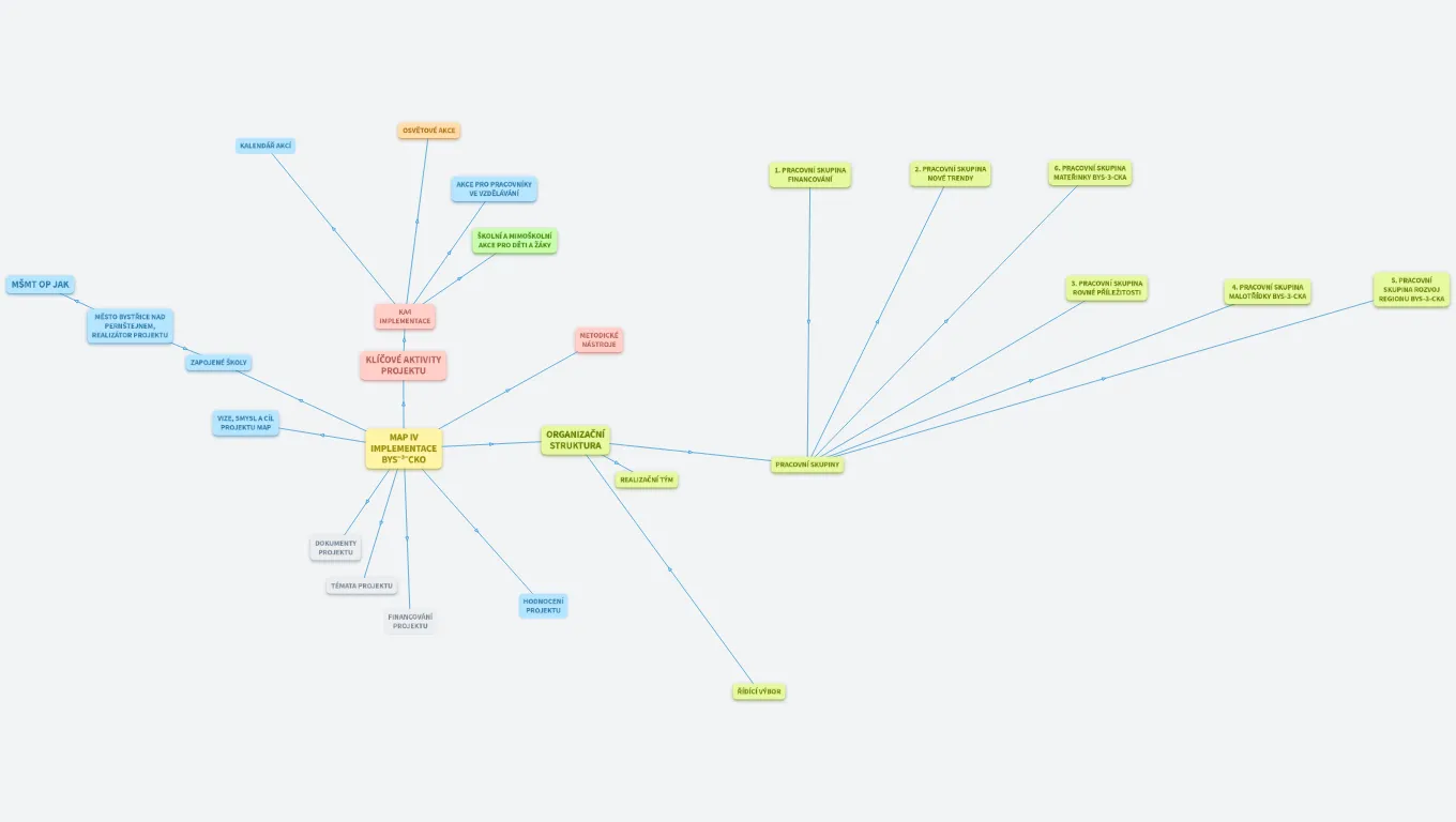
MAP IV IMPLEMENTACE BYS-3-CKO

#introduction, #newcomers, #onboarding

Podrobnosti k novému projektu MAP IV

1. PRACOVNÍ SKUPINA FINANCOVÁNÍ

Kunčíková Šárka, PaedDr., starostka městyse Štěpánov n/Svr.

Makovský Vladimír, Mgr., zástupce ředitele ZŠ a MŠ Dolní Rožínka

Svobodová Blanka, Ing., odbor školství, MÚ  Bystřice n/P.

Štěpánková Jana, pedagog MŠ Bystřice nad Pernštejnem

Zemanová Jarmila, Ing., ředitelka MAS Zubří země, o.p.s.

2. PRACOVNÍ SKUPINA NOVÉ TRENDY

Pracovní skupina pro podporu moderních didaktických forem vedoucích k rozvoji klíčových kompetencí

Kuncová Dana, Mgr., pedagog, ZŠ T. G. Masaryka

Mašek Michal, TIC,  Bystřice n/P.

Ostrý Josef, Mgr., zástupce ŘŠ, ZŠ Nádražní

Pavlačková Renata, Mgr., ředitelka, ZŠ Rozsochy

Slámová Věra, Mgr., pedagog, ZŠ Nádražní

Špaček Pavel, Mgr., ředitel ZŠ a MŠ Dolní Rožínka

6. PRACOVNÍ SKUPINA MATEŘINKY BYS-3-CKA

Kubíková Stanislava, Mgr., vedoucí pedagog MŠ Štěpánov n/Svr.

Palečková Lenka, Mgr., PPP a SPC Bystřice n/P.

Pučálková Radka, Mgr., pedagog MŠ Rozsochy

Moncmanová Vlasta, Mgr., ředitelka MŠ  Bystřice n/P.

3. PRACOVNÍ SKUPINA ROVNÉ PŘÍLEŽITOSTI

PhDr. Mgr. et Mgr. Dana Dlouhá, PhD.

Dvořák Ondřej, Mgr., zástupce ředitelky, kariérní poradce, ZŠ T. G. Masaryka

Kabelková Dita, Mgr., zástupkyně ředitelky, ZŠ Nádražní

Klusáková Polanská Marcela, Bc., pracovnice OSPOD

Martínková Marcela, Bc.,  odbor školství, MÚ  Bystřice n/P.

4. PRACOVNÍ SKUPINA MALOTŘÍDKY BYS-3-CKA

Chalupová Klára, zástupce za rodiče, MÚ  Bystřice n/P.

Jará Renata, Mgr., PPP a SPC Bystřice n/P.

Kabrdová Jiřina, Mgr., ředitelka ZŠ Lísek

Romanová Jana, Mgr.,  ředitelka MŠ a ZŠ Rožná

Zánová Petra, Mgr., ředitelka MŠ a ZŠ Vír

5. PRACOVNÍ SKUPINA ROZVOJ REGIONU BYS-3-CKA

Buráňová Vošická Veronika, Mgr., BESIP, Dlouhá Ves

Čechová Jitka, Mgr., pedagog a zástupce za ŠD, ZŠ T. G. Masaryka,  Bystřice n/P.

Jakubcová Pavla, Mgr., pedagog volného času, DDM  Bystřice n/P.

Krondráf Karel, Ing., ředitel DDM  Bystřice n/P.

Slámová Marie, Ing., zástupce za veřejnost, MÚ  Bystřice n/P.

MAP IV IMPLEMENTACE BYS⁻³⁻CKO

1.12.2023 - 31.12.2025

100 % ZAPOJENÝCH ŠKOL

32 IZO/ MŠ + ZŠ + ZUŠ

PRACOVNÍ SKUPINY

6 SKUPIN

KALENDÁŘ AKCÍ

OSVĚTOVÉ AKCE

I 1.docx

Seznam aktivit :

21. Kulatý stůl pro zřizovatele škol BYS-3-CKA

22. Kulatý stůl pro rodiče BYS-3-CKA

23. Prezentace nakladatelství, výrobců edukativních pomůcek

24. Setkání se zajímavými lidmi

25. Mobilní planetárium nebo pojízdná laboratoř FA-LAB

26. Lokomoce pro rodiče BYS-3-CKA

AKCE PRO PRACOVNÍKY VE VZDĚLÁVÁNÍ

(Indikáto r 510 173)

IMPL 2.docx

Seznam aktivit:

31. Inovativní vzdělávání pro pedagogy BYS-3-CKA

32. Školení sboroven na BYS-3-CKU

33. Supervize pro BYS-3-CKO

34. Podnětné prostředí škol na BYS-3-CKU

35. Interaktivní odpoledne pro pedagogy BYS-3-CKA

36. Wellbeing pro členy PS MAP IV BYS-3-CKA

37. Malá technická univerzita pro pedagogy BYS-3-CKA

38. Jak pracovat s nadanými a motivovanými žáky na BYS-3-CKU

39. Spolupráce s pedagogickými fakultami

40. Lokomoce pro pedagogy BYS-3-CKA

https://www.lokomoce.eu/

ŠKOLNÍ A MIMOŠKOLNÍ AKCE PRO DĚTI A ŽÁKY

I 3 (1).docx

Seznam aktivit:

41. Odborníci do škol BYS-3-CKA

42. Umělci čtou a hrají dětem a žákům BYS-3-CKA

43. Lokomoce pro děti BYS-3-CKA

44. Seberozvoj dětí a žáků na BYS-3-CKU

45. ZUŠka je tu pro všechny

46. Duben – měsíc bezpečnosti

47. Kreativní polytechnika pro školní družinky

48. Multikulturní setkávání na BYS-3-CKU

49. Společně pro BYS-3-CKO

50. Cesta kolem světa

MŠMT OP JAK

V sekci dokumenty naleznete podrobná pravidla pro příjemce a žadatele: PRAVIDLA PROJEKTU

MĚSTO BYSTŘICE NAD PERNŠTEJNEM, REALIZÁTOR PROJEKTU

Informace o projektech MAP:

https://www.facebook.com/mapbnp

KA4 IMPLEMENTACE

Indikátor 549 010 Počet regionálních systémů

Místní akční plán rozvoje vzdělávání obsahující:

Indikátor 526 020 Počet platforem pro odborná tematická setkání

= pracovní skupiny =

  1.  PS FINANCOVÁNÍ
  2. PS NOVÉ TRENDY
  3. PS ROVNÉ PŘÍLEŽITOSTI
  4. PS MALOTŘÍDKY BYS-3-CKA
  5. PS MATEŘINKY BYS-3-CKA
  6.  PSROZVOJ REGIONU BYS-3-CKA

Indikátor 510 172 Počet osvětových akcí 

= informační, osvětové a komunitní aktivity =

 

21. Kulatý stůl pro zřizovatele škol BYS-3-CKA

22. Kulatý stůl pro rodiče BYS-3-CKA

23. Prezentace nakladatelství, výrobců edukativních pomůce

24. Setkání se zajímavými lidm

25. Mobilní planetárium

26. Lokomoce pro rodiče BYS-3-CKA

Indikátor 510 173 Počet akcí pro pracovníky ve vzdělávání

= semináře, bloky seminářů, workshopy, besedy =

 

31. Inovativní vzdělávání pro pedagogy BYS-3-CKA

32. Školení sboroven na BYS-3-CKU

33. Supervize pro BYS-3-CKO

34. Podnětné prostředí škol na BYS-3-CKU

35. Interaktivní odpoledne pro pedagogy BYS-3-CKA

36. Wellbeing pro členy PS MAP IV BYS-3-CKA

37. Malá technická univerzita pro pedagogy BYS-3-CKA

38.  Jak pracovat s nadanými a motivovanými žáky na BYS-3-CKU

39. Spolupráce s pedagogickými fakultami

40.  Lokomoce pro pedagogy BYS-3-CKA

Indikátor 512 120 Počet školních a mimoškolních aktivit

= besedy, kulturní akce, workshopy, preventivní programy  =

 

41. Odborníci do škol BYS-3-CKA

42. Umělci čtou a hrají dětem a žákům BYS-3-CKA

43. Lokomoce pro děti BYS-3-CKA

44.  Seberozvoj dětí a žáků na BYS-3-CKU

45.  ZUŠka je tu pro všechny

46. Duben – měsíc bezpečnosti

47. Kreativní polytechnika pro školní družinky

48.  Multikulturní setkávání na BYS-3-CKU

49.  Společně pro BYS-3-CKO

50. Cesta kolem světa

Další výstupy nenavázané na indikátory

51. Závěrečná evaluační zpráva projektu

52. Plán spolupráce projektu MAP s IPs

53. Seznam místních lídrů/expertů pro oblast moderních didaktických forem vedoucích k rozvoji klíčových kompetencí věnuje a odkaz na webové stránky projektu/příjemce, kde je zveřejněn jejich seznam

METODICKÉ NÁSTROJE

Mapa stránek – IKAP (ikapvysocina.cz)

Metodické materiály - edu.cz

ZAPOJENÉ ŠKOLY

ÚLNÉ ŠKOLY

ZŠ T. G. Masaryka, Bystřice nad Pernštejnem

ZŠ a MŠ Dolní Rožínka

ZŠ a MŠ Strážek

ZŠ a MŠ Štěpánov nad Svratkou

SAMOSTATNÉ MATEŘSKÉ ŠKOLY

MŠ Bystřice nad Pernštejnem

MŠ Lísek

MŠ Olešínky

MŠ Rozsochy

MŠ Věchnov

ZÁKLADNÍ A MATEŘSKÉ ŠKOLY

ZŠ a MŠ Dalečín

ZŠ Lísek

ZŠ a MŠ Písečné

ZŠ a MŠ Prosetín

ZŠ a MŠ Rovečné

ZŠ Rozsochy

ZŠ a MŠ Rožná

ZŠ a MŠ Vír

ZŠ a MŠ Unčín

ZŠ Zvole

DALŠÍ ZAPOJENÉ SUBJEKTY

Základní škola Bystřice nad Pernštejnem, Tyršova 106

DDM, Bystřice nad Pernštejnem

ZUŠ, Bystřice nad Pernštejnem

Gymnázium Bystřice nad Pernštejnem

VOŠ a SOŠ zemědělsko-technická, Bystřice nad Pernštejnem

KLÍČOVÉ AKTIVITY PROJEKTU

  1. KA1 Řízení projektu
  2. KA2 Vnitřní hodnocení
  3. KA3 Tvorba MAP
  4. KA4 Implementace

VIZE, SMYSL A CÍL PROJEKTU MAP

VZDĚLANÉ BYS-3-CKO

Podpora:

  1. lidí/ dětí, žáků, pedagogů
  2. škol/ investiční priority
  3. regionu/ komunikace, síťování 

Podklady:

https://www.bystricenp.cz/map-mistni-akcni-plan-rozvoje-vzdelavani-uzemi-orp-bystrice-nad-pernstejnem?tab=map-ii

ORGANIZAČNÍ STRUKTURA

Administrativní tým

Odborný tým

Podpůrný tým

REALIZAČNÍ TÝM

Pracovní skupiny

  1. realizační tým/ 7 osob na částečné úvazky
  2. pracovní skupny/ 30 osob z ORP
  3. řídící výbor/ 24 osob

Administrativní tým:

  1. projektový manažer - Ing. Zelená
  2. finanční manažer - Ing. Slámová
  3. administrativa 

Odborný tým:

  1. manažer pro odb. tým - Ing. Zelená
  2. řešitel pro oblast nové trendy - Ing. Zelená
  3. řešitel pro rovné příležitosti - PhDr. Mgr. et Mgr.  Dlouhá, PhD.
  4. koordinátor implementace 
  5. hodnotitel - Ing. Šmolová

Podpůrný tým:

  1. personální a  ekonomické oddělení

DOKUMENTY PROJEKTU

Strategický rámec 06_2023

https://www.bystricenp.cz/data/File/MAP_III/SR%20komplet%2006_2023%20na%20web.pdf

Akční plán 2023

https://www.bystricenp.cz/data/File/MAP_III/2/Ak%C4%8Dn%C3%AD%20pl%C3%A1n%202023.pdf

Akční plán 2024

Akční plán 2025

TÉMATA PROJEKTU

Povinná témata

Podpora moderních didaktických forem vedoucích k rozvoji klíčových kompetencí

Rozvoj potenciálu každého žáka, zejména žáků se sociálním a jiným znevýhodněním  

Podpora pedagogických a didaktických kompetencí pracovníků ve vzdělávání a podpora managementu třídních kolektivů

Volitelná témata

Rozvoj podnikavosti, iniciativy a kreativity dětí a žáků

   Rozvoj kompetencí dětí a žáků v polytechnickém vzdělávání

Výchova k udržitelnému rozvoji – rozvoj sociálních a občanských kompetencí dětí a žáků, rozvoj kulturního povědomí a vyjádření dětí a žáků

  Mediální gramotnost  

  Rozvoj kompetencí dětí a žáků pro aktivní používání cizího jazyka

  Rozvoj českého jazyka u dětí a žáků s jeho nedostatečnou znalostí

  Rozvoj vztahu k místu, kde děti a žáci žijí, mezigenerační soužití

  Wellbeing (duševní zdraví dětí, žáků a pedagogů) 

Realizace těchto témat bude probíhat prostřednictvím průřezových témat, kterými jsou:

• proměna obsahu a způsobu vzdělávání (podpora schopností hlubšího porozumění problémům v širších souvislostech oproti přetěžování žáků informacemi; důraz na využívání znalostí ke kreativním aktivitám a týmové spolupráci; propojování jednotlivých disciplín a jejich uplatňování pro praktické využití, rozvoj dovedností a získávání praktických zkušeností a poznatků v souvislostech; podpora badatelské a projektové výuky či metod kreativního učení),

• podpora učitelů, ředitelů a dalších pracovníků ve vzdělávání (podpora vzájemného profesního sdílení, přenosu osvědčených a funkčních inovativních metod, včetně metod kolegiální spolupráce; podpora pedagogických pracovníků při společné přípravě výuky a jejím reflektování; důraz na to, aby pedagogické týmy škol dokázaly zaměřit vzdělávání svých žáků více na získávání kompetencí, potřebných pro aktivní občanský, profesní i osobní život),

• digitální kompetence k celoživotnímu učení (seznámení se se silnými i slabými stránkami využívání informačních technologií, riziky s nimi spojenými a získání kompetencí pro využívání těchto technologií k získávání relevantních informací – rozvoj schopností vyhledávat, třídit a kriticky hodnotit informace),

• snižování nerovností v přístupu ke vzdělávání (dostupnost, inkluze a kvalita předškolního vzdělávání; inkluzivní (společné) vzdělávání a podpora dětí a žáků ohrožených školním neúspěchem, rozvoj kompetencí pedagogů v oblastech, které směřují ke schopnosti vzdělávat různorodé kolektivy dětí a rozvíjet potenciál žáků se sociálním a jiným znevýhodněním; podpora genderově nestereotypních přístupů k výuce),

• spolupráce MŠ – ZŠ/ZŠ – SŠ (součinnost a spolupráce škol v územích).

FINANCOVÁNÍ PROJEKTU

HODNOCENÍ PROJEKTU

ŘÍDÍCÍ VÝBOR

ORP BYSTŘICE NAD PERNŠTEJNEM

24 ČLENŮ

Jméno

Instituce

Pozice v ŘV

1

Mgr. Martin Horák

Město Bystřice nad Pernštejnem

Zástupce nositele projektu

2

Ing. Emil Ondra

Město Bystřice nad Pernštejnem

Zástupce nositele projektu

3

Ing. Jana Hadravová

Krajský úřad Kraje Vysočina

Zástupce KAP

4

Mgr. Dušan Vichr

Krajský úřad Kraje Vysočina

Zástupce kraje

5

Mgr. Vlasta Moncmanová

MŠ Bystřice nad Pernštejnem

Zástupce MŠ, ředitelka

6

Mgr. Hana Kopecká

ZŠ Bystřice n/P, Nádražní

Zástupce školních družin, ředitelka

7

Mgr. Romana Tomková

ZŠ TGM Bystřice nad Pernštejnem

Zástupce pedagogů, ředitelka ZŠ

8

Mgr. Bc. Jitka Čechová

ZŠ TGM Bystřice nad Pernštejnem

Pedagog, vychovatelka ŠD

9

Mgr. Jiří Dufek

ZŠ a MŠ Štěpánov nad Svratkou

Zástupce MŠ, ředitel

10

Mgr. Pavel Špaček

ZŠ a MŠ Dolní Rožínka

Zástupce ZŠ, ředitel úplné školy

11

MgA. Petr Špaček, PhD.

ZŠ a MŠ Strážek

Zástupce MŠ, ředitel

12

Mgr. Jana Romanová

ZŠ a MŠ Rožná

Zástupce malotřídní ZŠ, ředitelka

13

Mgr. Renata Pavlačková

ZŠ Rozsochy

Zástupce pedagogů, ředitelka

14

Mgr. Iveta Ostrýžová

ZŠ Bystřice nad Pernštejnem

Zástupce pedagogů, ředitelka

15

Mgr. Milada Krásenská

ZUŠ Bystřice nad Pernštejnem

Zástupce ZUŠ, ředitelka

16

Ing. Karel Krondráf

DDM Bystřice nad Pernštejnem

Zástupce organizace pro neformální vzdělávání, ředitel DDM

17

PaedDr. Šárka Kunčíková

Městys Štěpánov nad Svratkou

Zástupce zřizovatele, starostka městyse

18

Libor Pokorný

Mikroregion Bystřicko

Zástupce mikroregionu, předseda

19

Josef Smolka

Obec Rozsochy

Zástupce zřizovatele, starosta

20

Josef Vícha

Obec Ždánice

Zástupce obce nezřizující školu, zástupce rodičů, starosta

21

Ing. Jarmila Zemanová

MAS Zubří země, o.p.s.

Zástupce MAS, ředitelka

22

Ing Jitka Zelená

MAP

Realizační tým projektu, manažerka

23

PaedDr. Milan Hanák

Gymnázium Bystřice nad Pernštejnem

Ředitel gymnázia

24

Mgr. Miroslav Novák

VOŠ a SOŠ Bystřice nad Pernštejnem

Ředitel VOŠ a střední školy