Smart traffic control
Created by Piyush Lokhande

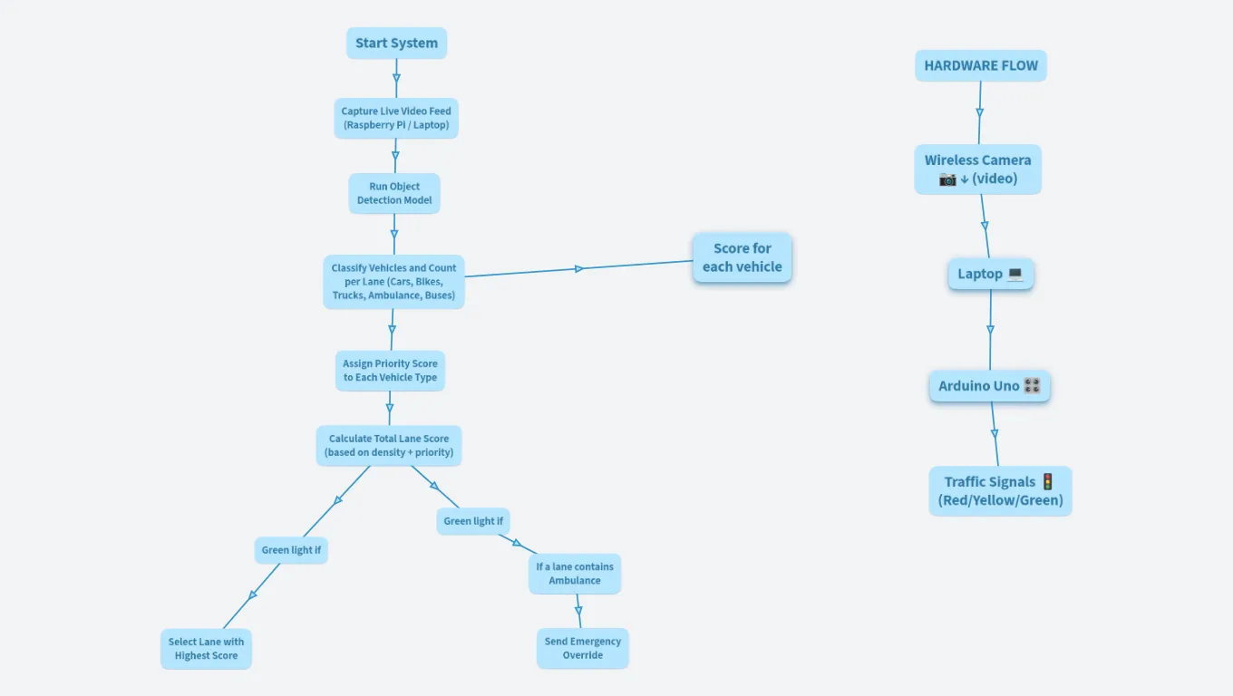
Start System
HARDWARE FLOW
Capture Live Video Feed (Raspberry Pi / Laptop)
Run Object Detection Model
Wireless Camera 📷 ↓ (video)
Classify Vehicles and Count per Lane (Cars, Bikes, Trucks, Ambulance, Buses)
Score for each vehicle
Ambulance🚨 ∞ (Override)
Public Bus---->5
School Bus---->5
Truck---->4
Car---->2
Motorcycle---->1
No Vehicle / Empty Lane---->0
Laptop 💻
AI model: detects + classifies + prioritizes
Assign Priority Score to Each Vehicle Type
Arduino Uno 🎛️
controls LEDs
Calculate Total Lane Score (based on density + priority)
Green light if
Traffic Signals 🚦(Red/Yellow/Green)
Green light if
If a lane contains Ambulance
Select Lane with Highest Score
Send Emergency Override