OrgPad logo

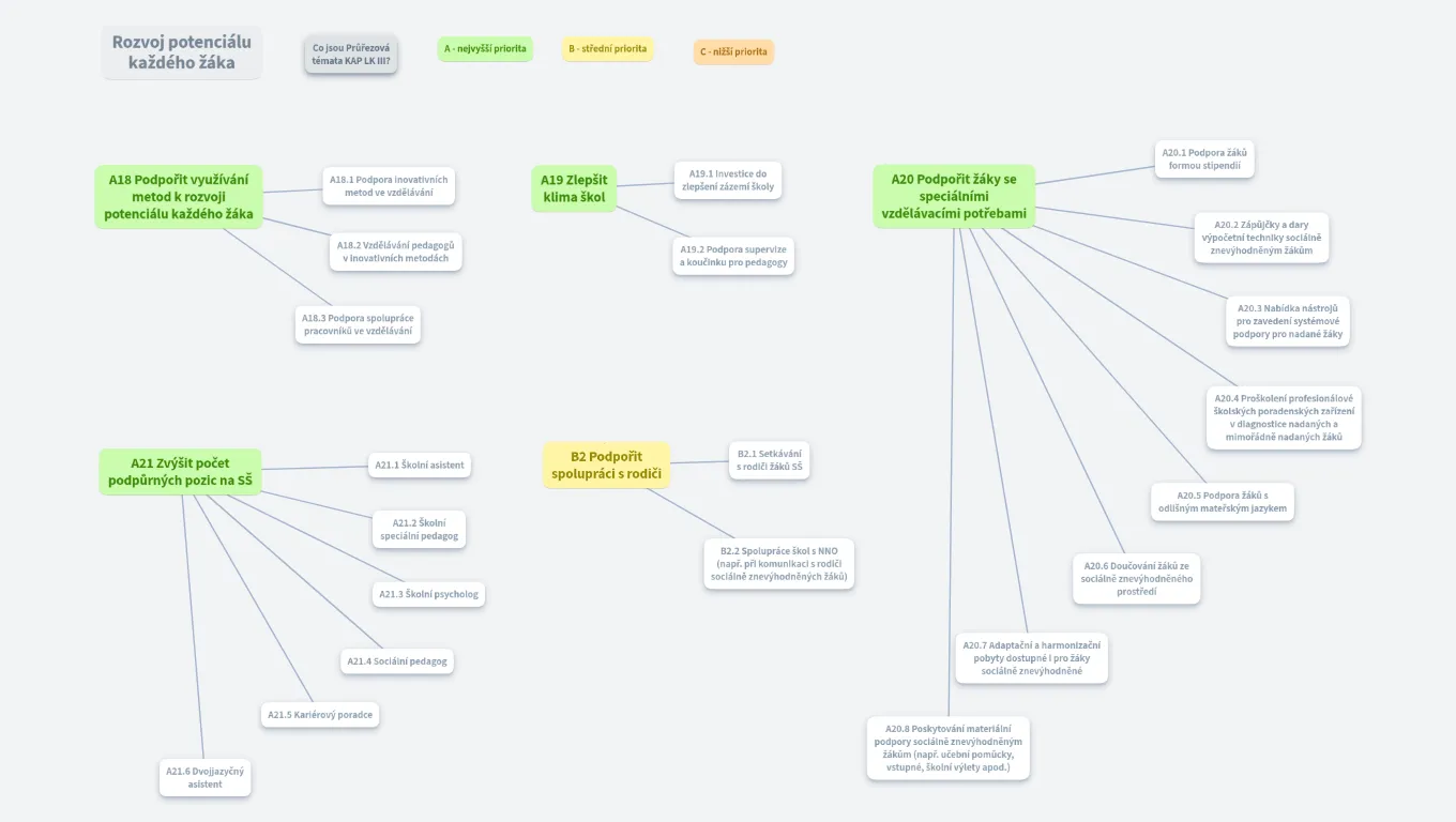
Rozvoj potenciálu každého žáka

Created by Jana Štefková

Cíle, činnosti a kritéria klíčového tématu Rozvoj potenciálu každého žáka KAP LK III.

Rozvoj potenciálu každého žáka

Rozvoj potenciálu každého žáka

Co jsou Průřezová témata KAP LK III?

Každé klíčové téma KAP LK III je realizováno v tzv. průřezových tématech, která vycházejí z definovaných strategických linií Strategie 2030+. 

Každé klíčové téma musí být realizováno ve všech průřezových tématech. 

Výčet průřezových témat zobrazíte dalším kliknutím, průřezová témata jsou uváděna také u příslušných činností. 

Průřezová témata KAP LK III: 

1. proměna obsahu a způsobu vzdělávání 

2. podpora učitelů, ředitelů a dalších pracovníků ve vzdělávání 

3. digitální kompetence 

4. snižování nerovností v přístupu ke vzdělávání 

5. spolupráce ZŠ-SŠ, SŠ-VŠ a spolupráce škol v území 

 

A - nejvyšší priorita

B - střední priorita

C - nižší priorita

A18 Podpořit využívání metod k rozvoji potenciálu každého žáka

A18.1 Podpora inovativních metod ve vzdělávání

Kritérium splnění

Min. 80 % středních škol využije v projektech zjednodušeného vykazování šablonu Inovativní vzdělávání žáků v SŠ a min. 20 % VOŠ využije šablonu Inovativní vzdělávání studentů VOŠ

Zahrnuje průřezová témata: 

1. proměna obsahu a způsobu vzdělávání 
3. digitální kompetence 
4. snižování nerovností v přístupu ke vzdělávání 
5. spolupráce ZŠ-SŠ, SŠ-VŠ a spolupráce škol v území 

A19 Zlepšit klima škol

 

 

A19.1 Investice do zlepšení zázemí školy

Kritérium splnění

Min. 10 % středních škol využije fondy EU k investicím do zázemí pro učitele nebo žáky

Zahrnuje průřezová témata: 

1. proměna obsahu a způsobu vzdělávání 
2. podpora učitelů, ředitelů a dalších pracovníků ve vzdělávání 

A20 Podpořit žáky se speciálními vzdělávacími potřebami

A20.1 Podpora žáků formou stipendií

Kritérium splnění

Žáci z min. 30 % středních škol byli podpořeni stipendiem

Zahrnuje průřezová témata: 

4. snižování nerovností v přístupu ke vzdělávání 

 

A18.2 Vzdělávání pedagogů v inovativních metodách

Kritérium splnění

Min. 70 % středních škol využije v projektech zjednodušeného vykazování šablonu Vzdělávání pracovníků ve vzdělávání SŠ a min 20 % VOŠ využije šablonu Vzdělávání pracovníků ve vzdělávání VOŠ

Zahrnuje průřezová témata: 

1. proměna obsahu a způsobu vzdělávání 
2. podpora učitelů, ředitelů a dalších pracovníků ve vzdělávání 
5. spolupráce ZŠ-SŠ, SŠ-VŠ a spolupráce škol v území 

A19.2 Podpora supervize a koučinku pro pedagogy

Kritérium splnění

Pedagogové z min. 30 % středních škol využijí asupervizi nebo koučink (Např. pomocí šablony Vzdělávání pracovníků ve vzdělávání SŠ)

Zahrnuje průřezová témata: 

2. podpora učitelů, ředitelů a dalších pracovníků ve vzdělávání 
5. spolupráce ZŠ-SŠ, SŠ-VŠ a spolupráce škol v území 

A20.2 Zápůjčky a dary výpočetní techniky sociálně znevýhodněným žákům

Kritérium splnění

Min. 50 žáků podpořeno formou zápůjčky či daru výpočetní techniky

Zahrnuje průřezová témata: 

3. digitální kompetence 
4. snižování nerovností v přístupu ke vzdělávání 

A18.3 Podpora spolupráce pracovníků ve vzdělávání

Kritérium splnění

Min. 50 % středních škol využije v projektech zjednodušeného vykazování šablonu Spolupráce pracovníků ve vzdělávání SŠ a min. 20 % základních škol využije v projektech zjednodušeného vykazování šablonu Spolupráce pracovníků ve vzdělávání ZŠ

 

Zahrnuje průřezová témata: 

1. proměna obsahu a způsobu vzdělávání 
2. podpora učitelů, ředitelů a dalších pracovníků ve vzdělávání 
3. digitální kompetence 
4. snižování nerovností v přístupu ke vzdělávání 
5. spolupráce ZŠ-SŠ, SŠ-VŠ a spolupráce škol v území 

A20.3 Nabídka nástrojů pro zavedení systémové podpory pro nadané žáky

Kritérium splnění

Vznik (+ zveřejnění) metodiky na zavedení systémové péče o nadané žáky

Zahrnuje průřezová témata: 

1. proměna obsahu a způsobu vzdělávání 
2. podpora učitelů, ředitelů a dalších pracovníků ve vzdělávání 
4. snižování nerovností v přístupu ke vzdělávání 
5. spolupráce ZŠ-SŠ, SŠ-VŠ a spolupráce škol v území 

A20.4 Proškolení profesionálové školských poradenských zařízení v diagnostice nadaných a mimořádně nadaných žáků

Kritérium splnění

Min. 1 proškolený pracovník v každé PPP v kraji

Zahrnuje průřezová témata: 

2. podpora učitelů, ředitelů a dalších pracovníků ve vzdělávání 
4. snižování nerovností v přístupu ke vzdělávání 
5. spolupráce ZŠ-SŠ, SŠ-VŠ a spolupráce škol v území 

A21 Zvýšit počet podpůrných pozic na SŠ

A21.1 Školní asistent

Kritérium splnění

Min. 5 % středních škol využije v projektech zjednodušeného vykazování šablonu Školní asistent SŠ

Zahrnuje průřezová témata: 

2. podpora učitelů, ředitelů a dalších pracovníků ve vzdělávání 
4. snižování nerovností v přístupu ke vzdělávání 

B2 Podpořit spolupráci s rodiči

B2.1 Setkávání s rodiči žáků SŠ

Kritérium splnění

Min. 10 % středních škol využije v projektech zjednodušeného vykazování šablonu Odborně zaměřená tematická a komunitní setkávání v SŠ

Zahrnuje průřezová témata: 

4. snižování nerovností v přístupu ke vzdělávání 
5. spolupráce ZŠ-SŠ, SŠ-VŠ a spolupráce škol v území 

A21.2 Školní speciální pedagog

Kritérium splnění

Min. 5 % středních škol využije v projektech zjednodušeného vykazování šablonu Školní speciální pedagog SŠ

Zahrnuje průřezová témata: 

2. podpora učitelů, ředitelů a dalších pracovníků ve vzdělávání 
4. snižování nerovností v přístupu ke vzdělávání 

 

A20.5 Podpora žáků s odlišným mateřským jazykem

Kritérium splnění

Min. 20 % středních škol využije v projektech zjednodušeného vykazování šablonu Podpora žáků s odlišným mateřským jazykem v SŠ

Zahrnuje průřezová témata: 

1. proměna obsahu a způsobu vzdělávání 
4. snižování nerovností v přístupu ke vzdělávání 

A21.3 Školní psycholog

Kritérium splnění

Min. 15 % středních škol využije v projektech zjednodušeného vykazování šablonu Školní psycholog SŠ

Zahrnuje průřezová témata: 

2. podpora učitelů, ředitelů a dalších pracovníků ve vzdělávání 
4. snižování nerovností v přístupu ke vzdělávání 

 

B2.2 Spolupráce škol s NNO (např. při komunikaci s rodiči sociálně znevýhodněných žáků)

Kritérium splnění

Min. 10 % středních škol spolupracuje s NNO

Zahrnuje průřezová témata: 

2. podpora učitelů, ředitelů a dalších pracovníků ve vzdělávání 
4. snižování nerovností v přístupu ke vzdělávání 
5. spolupráce ZŠ-SŠ, SŠ-VŠ a spolupráce škol v území 

A20.6 Doučování žáků ze sociálně znevýhodněného prostředí

Kritérium splnění

Min. 40 % SŠ realizuje doučování žáků ze sociálně znevýhodněného prostředí

Zahrnuje průřezová témata: 

1. proměna obsahu a způsobu vzdělávání 
4. snižování nerovností v přístupu ke vzdělávání 

A21.4 Sociální pedagog

Kritérium splnění

Min. 5 % středních škol využije v projektech zjednodušeného vykazování šablonu Sociální pedagog SŠ

Zahrnuje průřezová témata: 

2. podpora učitelů, ředitelů a dalších pracovníků ve vzdělávání 
4. snižování nerovností v přístupu ke vzdělávání 

A20.7 Adaptační a harmonizační pobyty dostupné i pro žáky sociálně znevýhodněné

Kritéria splnění

Min. 20 % středních škol každoročně organizuje harmonizační pobyty

Zahrnuje průřezová témata: 

1. proměna obsahu a způsobu vzdělávání  
4. snižování nerovností v přístupu ke vzdělávání 
5. spolupráce ZŠ-SŠ, SŠ-VŠ a spolupráce škol v území 

A21.5 Kariérový poradce

Kritérium splnění

Min. 60 % středních škol využije v projektech zjednodušeného vykazování šablonu Kariérový poradce SŠ

Zahrnuje průřezová témata: 

2. podpora učitelů, ředitelů a dalších pracovníků ve vzdělávání 
4. snižování nerovností v přístupu ke vzdělávání 

 

A21.6 Dvojjazyčný asistent

Kritérium splnění

Min. 5 % středních škol využije v projektech zjednodušeného vykazování šablonu Dvojjazyčný asistent SŠ

Zahrnuje průřezová témata: 

2. podpora učitelů, ředitelů a dalších pracovníků ve vzdělávání 
4. snižování nerovností v přístupu ke vzdělávání 

 

A20.8 Poskytování materiální podpory sociálně znevýhodněným žákům (např. učební pomůcky, vstupné, školní výlety apod.)

Kritéria splnění

Min. 30 % SŠ poskytuje materiální podporu sociálně znevýhodněným žákům

Zahrnuje průřezová témata: 

4. snižování nerovností v přístupu ke vzdělávání