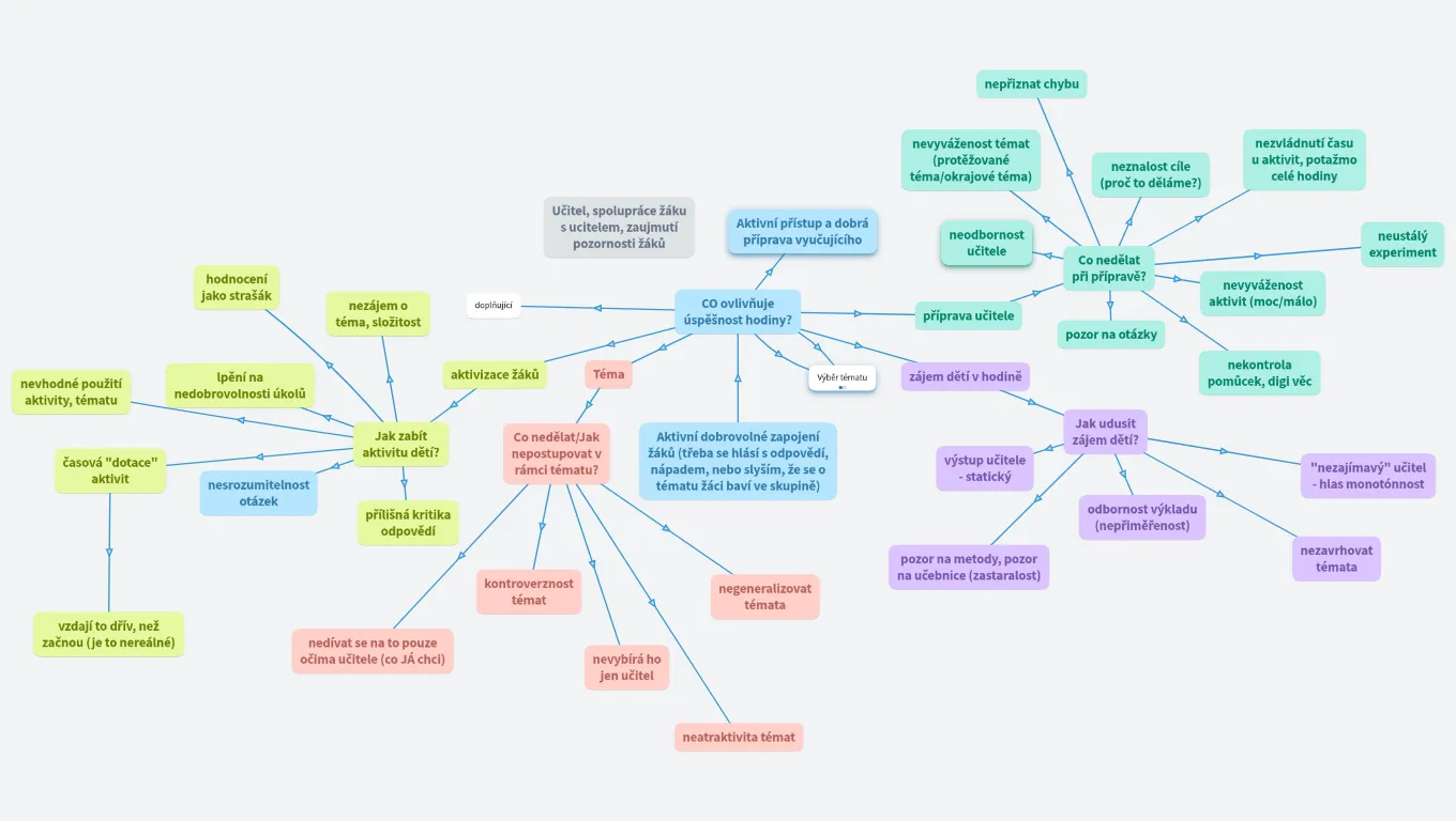
Co ovlivňuje úspěšnost hodiny?
Created by Petra Slamova

nepřiznat chybu
nevyváženost témat (protěžované téma/okrajové téma)
neznalost cíle (proč to děláme?)
nezvládnutí času u aktivit, potažmo celé hodiny
Učitel, spolupráce žáku s ucitelem, zaujmutí pozornosti žáků
Aktivní přístup a dobrá příprava vyučujícího
Vhodná aktivizace žáků na začátku hodiny, připravenost hodiny a schopnost reagovat na nečekané situace
Vhodná aktivizace žáků na začátku hodiny, kvalitní příprava a schopnost reagovat na nečekané situace
neodbornost učitele
nebýt připraven, neznat základy
neustálý experiment
hodnocení jako strašák
Co nedělat při přípravě?
nezájem o téma, složitost
doplňující
CO ovlivňuje úspěšnost hodiny?
příprava učitele
nevyváženost aktivit (moc/málo)
pozor na otázky
nevhodné použití aktivity, tématu
lpění na nedobrovolnosti úkolů
aktivizace žáků
Téma
Výběr tématu
Výběr tématu
zájem dětí v hodině
nekontrola pomůcek, digi věc
Co nedělat/Jak nepostupovat v rámci tématu?
Jak udusit zájem dětí?
časová "dotace" aktivit
Jak zabít aktivitu dětí?
nesrozumitelnost otázek
Aktivní dobrovolné zapojení žáků (třeba se hlásí s odpovědí, nápadem, nebo slyším, že se o tématu žáci baví ve skupině)
výstup učitele - statický
"nezajímavý" učitel - hlas monotónnost
přílišná kritika odpovědí
odbornost výkladu (nepřiměřenost)
kontroverznost témat
nezavrhovat témata
negeneralizovat témata
pozor na metody, pozor na učebnice (zastaralost)
vzdají to dřív, než začnou (je to nereálné)
nedívat se na to pouze očima učitele (co JÁ chci)
nevybírá ho jen učitel
neatraktivita témat