OrgPad logo

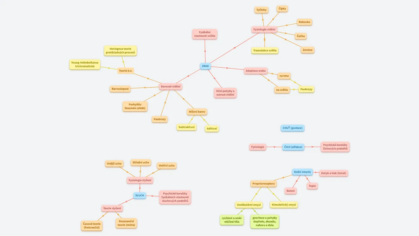
Smysly

Created by Roman Mraček

Zrak, sluch, čich, chuť, kožní smysly

#psychologie

Smysly

Tyčinky

tyčinky – na periferii sítnice, rovné a tenké, 120 milionů

- noční vidění – pracují při nízkých intenzitách

- neslouží k barevnému vidění, jen k černobílému

– zrakový purpur (rhodopsin)

Čípky

Čípky – tři druhy fotosenzitivních pigmentů (jedním z nich je iodopsin). Při působení světla v nich dochází k biochemickým změnám a ke vzniku nervových impulzů

- zrakové podněty jsou na sítnici přiváděny optickým aparátem oka, který se skládá z rohovky, zornice a čočky

- je jich asi 6-8 mil.

Rohovka

rohovka - průhledný vnější povrch oka, jímž do něj vstupuje světlo; světelné paprsky se zde ohýbají

Fyzikální vlastnosti světla

- zrakovým podnětem je elektromagnetické vlnění

- existuje více druhů el. Vlnění, liší se vlnovou délkou = vzdálenost mezi vrcholky 2 sousedních vln

- existuje úzké pásmo elek. vlnění, na které oko reaguje – 350 – 750 nanometrů

- nanometr (nm.) je jedna miliardtina metru

- v ČR se vlnová délka udává v tzv. milimikronech

Fyziologie vidění

Receptorem je SÍTNICE (retina), což je tenká vrstva buněk vystýlající zadní část oční koule, které transformují světlo do podoby

Sítnice obsahuje světločivné buňky, tj. tyčinky a čípky

- buňky: tyčinky a čípky - liší se tvarem, počtem, citlivostí na světlo a umístněním

Fotoreceptory (tyčinky,čípky) obsahují chemické látky pohlcující světlo

image

image

Čočka

čočka - zaostřuje světlo na sítnici - může měnit tvar – akomodace čočky

zaoblováníblízké předměty

zplošťování daleké předměty

Heringova teorie protikladných procesů

– na sítnici jsou 3 páry receptorů

- Ewald Hering (1834 – 1918)

 - předpoklad existence 3 základních recepčních jednotek - ty tvoří dvojice základních barev:

červená – zelená

žlutá – modrá

černá – bílá

- to jsou jediné barvy spektra neobsahující sebemenší stopu jiné barvy

- v páru se může uplatnit vždy jen jedna z barev – podle světla, které převládá – proto není

   zelenočervená apod.

- pokud je rozložení světla ve dvojici rovnoměrné, vzniká šedá

- vysvětluje i barvoslepost a komplementární paobrazy

- protikladné procesy podráždění a útlumu se projevují teprve při převodu vzruchů v nervovém systému

- dříve tyto dvě teorie neslučitelné – teď dohromady vysvětlují principy barevného vidění

- barevné vidění je dvoustupňový proces

na stupni receptorů platí trichromatická teorie

při procesech ve zrakových nervech a dalších orgánech platí teorie protikladných procesů

- jednotlivý receptor nemá svou soukromou cestu k mozku

- tříbarevná informace vzniká nějakým způsobem na sítnici, je zakódována každou sítnicovou nervovou buňkou

   do dvoubarevného signálu vypni-zapni, aby pak dále pokračovala do vyšších optických center

- barvy jsou jen odrazy světla a existují pouze v lidské mysli – nejsou vlastností materiálu – vnější svět je

   bezbarvý – podněty mají jen schopnost odrážet světlo a propouštět vlny – dopadnou-li vlny na sítnici ,

   vyvolávají nervové impulzy – do zrakových center v mozku – tam vznikají barevné vjemy

    - John Locke - řadil barvu, chuť a vůni mezi sekundární vlastnosti předmětů, které vznikají až v lidské

       psychice na základě působení vnějších podnětů

Transdukce světla

- podstatou transdukce světla do podoby nervových impulsů jsou fotochemické procesy

- chemické látky pohlcující světlo v tyčinkách a čípcích – tzv. fotoreceptory – tyto látky zahajují děje v procesu

   absorpce – výsledkem je vznik nervového vzruchu

- tyčinky obsahují zrakový pigment = RHODOPSIN - působením světla bledne => vznik nervového impulsu

   => vrací se do původní barvy - k aktivaci procesu stačí málo světla, může se opakovat

- čípky vyžadují intenzivnější stimulaci – rovněž na biochemickém principu blednutí pigmentu a obnovy

- 3 chemické fotosenzitivní látky v čípkách - reagují každá na světlo různých vlnových délek – právě oni

   omezují naše vidění na malou oblast elektromagnetického vlnění

- nervové vzruchy jsou přiváděny do primární zrakové oblasti mozkové kůry v zadní části týlního laloku

- slepá skvrna – místo kde zrakový nerv opouští oko - neobsahuje receptory – mozek vyplňuje automaticky

   toto prázdné místo

- primární oblast není jedinou oblastí mozku, v níž jsou vizuální podněty zpracovány

vizuální podněty jsou zpracovávány také v asociačních oblastech mozku, tam ale senzorické nervy nesměřují

Zornice

zornice - kruhový otvor v barevné duhovce

- mění velikost dle intenzity světla

- funguje jako clona na fotoaparátu

- nejširší za šera, neužší za jasného světla

Young-Helmholtzova trichromatická

na sítnici jsou 3 druhy čípků. Které jsou maximálně senzitivní vůči červenému, zelenému a modrému světlu. Míšením těchto světelných podnětů vznikají všechny barevné odstíny. Správnost této teorie potvrdil moderní biochemický výzkum

- Thomas Young (1773 – 1829)

- objevitel

- všiml si, že míšení modrého, zeleného a červeného světla vede ke vzniku všech známých odstínů

- vizuální systém obsahuje 3 typy receptorů, z nichž každý je vysoce senzitivní vůči určité části viditelného

   světelného záření

- slabina: nevysvětluje vznik následných komplementárních paobrazů, ani to, že dichromaté nevnímají

   červenou a zelenou – jen žlutou, která má vznikat stimulací receptorů pro červenou a zelenou

- Hermann von Helmholtz - rozvinul Youngovu teorii - potvrzuje ji existence 3 typů fotosenzitivních čípků v sítnici

Teorie b.v.

ZRAK

- vizuální smysl

- podnětem je elektromagnetické vlnění

- asi nejdůležitější smysl

Adaptace zraku

- fotochemické procesy citlivě reagují na změny osvětlení

na tmu

Adaptace na tmu - zvyšování senzitivity při snížení světla

 - opačný děj: čípky -> tyčinky - pomalý přechod

Barvoslepost

Barvoslepost - na existenci jevu upozornil John Dalton (1798)  - nerozlišoval červenou a zelenou

 - podle schopnosti rozpoznávat barvy dělíme lidi:

trichromati – lidé s normálním barevným viděním

dichromati – lidé nerozlišující červenou od zelené (převažují) nebo modrou od žluté

monochromati – černobílé vidění, vnímají jako černobílý film

obvykle se jedná o disfunknci některé ze sad čípků

geny zajišťují vznik světločivných pigmentů jsou uloženy na chromozomu X – barvoslepost je mnohem častější u mužů (barvoslepost se vyskytuje u 8 % mužů a 0,03% žen)

 - nejčastější ve formě dichromatie nerozlišující červenou od zelené

Barevné vidění

- barevné vidění díky tomu, že různé fyzikální vlastnosti elektromagnetického vlnění mají své psychické koreláty

- důležitou vlastností je vlnová délka (= vzdálenost mezi dvěma sousedními vrcholy světelných vln - koresponduje se

   subjektivním zážitkem určité barvy)

- výška světelné vlny, tj. její amplituda, koresponduje s jasností vnímané barvy

- světlo se rozkládá do spektra duhových barev (Newton) – spektrum tvoří tzv. monochromatické barvy, které

   jsou vyvolány světelnými paprsky s jedinou vlnovou délkou

- podněty s krátkými vlnovými délkami = fialové (asi 390 nm), následuje modrá, modrozelená, zelená,

   žlutozelená, žlutá, oranžová a červená (asi  760 nm)

- monochromatické barevné odstíny do sebe vzájemně přecházejí

- počet odstínů monochromatických barev: 159 – 200, nejmenší rozdílový práh = 1 milimikron

Jasnost barvy – jistí ho výška vlnové délky (amplituda)  – čím vyšší, tím jasnější

Čistota světla - množství paprsků různé vlnové délky, které se podílejí na vzniku barevného vjemu – čím čistější tím méně záření různých vlnových délek obsahuje => sytější barva

Sytost - souvisí s druhem barvy, některé barvy (modrá, červená) se jeví jako syté i při nízké úrovni osvětlení

Oční pohyby a ostrost vidění

- pro detailní vidění – musí světlo dopadnout na žlutou skvrnu

- chceme-li předmět ostře vidět, musíme ho sledovat tak, aby dopadal na žlutou skvrnu a neustále přejíždět po

   povrchu pozorovaného předmětu – vizuální podněty se  přesunují na „svěží“ část sítnice – receptory nejsou

   přetíženy => ostré a jasné vidění

na světlo

Adaptace na světlo = snížení senzitivity zrakových receptorů při změně osvětlení od slabého k velmi

jasnému (ze tmy do světla) - rychlá

  - podstatou je přechod z vidění zprostředkovaného tyčinkami k vidění

zprostředkovaného čípky

Paobrazy

- adaptační procesy se podílejí na vzniku PAOBRAZŮ - senzorický fenomén

    - vzniká díky rozdílné stimulaci různých částí sítnice

    - přizpůsobení zrakových receptorů světlým a tmavým podnětům

    - důsledek momentální rozdílné senzitivity různých částí sítnice – odeznívá

Purkyňův fenomén (efekt)

- pozorovatelný za soumraku: vše se zdá být namodralé

- při ubývající intenzitě světla se jasné čití posunuje od červeno-oranžovo-žluté část

   i spektra k zeleno-modro-fialové

- př.: denní světlo + červená barva: červená se jeví světlejší, při soumraku naopak

- důvod: tyčinky, které jsou citlivější než čípky, jsou maximálně senzitivní vůči krátkým

   vlnovým délkám

Paobrazy

Paobrazy - pozorujeme-li asi 30 sec barevnou plochu a potom ji odstraníme, uvidíme tuto barvu ještě

krátce poté

  - změny v sítnici určitý čas přetrvávají = pozitivní následný obraz (barvou a jasem se podobá

     předloze)

  - pozitivní následný obraz rychle ustupuje negativnímu následnému obrazu – ten má menší

     jas a je vůči předloze v komplementární barvě  - trvá déle než pozitivní následný obraz

Míšení barev

barev = kombinace různých světelných podnětů. Vede ke vzniku nového barevného vjemu

 současné působení různých vlnových délek => nový barevný odstín

 - např. zelené + červené světlo = žlutá

 - bílé světlo vzniká smícháním všech barev spektra nebo při současném působení

   podnětu – tzv. komplementárních barev:

 

„Komplementární barvy, nebo také doplňkové, jsou důležité pro stínování. Když na libovolnou barevnou plochu dopadne světlo, pohltí ty části spektra, z nichž se neskládá její barva a zbytek odrazí (žlutý banán pohltí modrou a odrazí zelenou s červenou). Pohlcená barva je barva komplementární a můžeme ji nalézt ve stínu předmětu. Právě proto je důležité komplementární barvy znát - kvůli stínování. Když totiž budete chtít vystínovat zmíněný banán, nejkontrastnějšího stínu dosáhnete ne černou, ale modrou.“

 - některé dvojice komplementárních barev:

modrofialová – žlutá

modrá – žlutooranžová

modrozelená – červená

zelená – červený odstín purpurové

Subtraktivní

subtraktivní míšení - princip míchání barev na paletě

 - mění se fyzikálními podněty ve vnější realitě

Aditivní

aditivní míšení - kombinace světel různé vlnové délky – vzniká nový vjem, který

neodpovídá žádné z čistých vlnových délek

- užívá se u TV obrazu; pointilismus (George Seurat) – miliony

   teček, které ze vzdálenosti vnímáme jako celistvý obraz

- kombinace senzorických podnětů v lidském zraku

CHUŤ (gustace)

- vjemy vznikají  díky stimulaci receptorů v CHUŤOVÝCH POHÁRCÍCH

- uloženy v okem viditelných papilách na jazyku a v epitelu dutiny ústní a hltanové

- 10 000 (dospělí)

- obsahují svazeček receptorů (životnost 1 týden)

- rychlá obnova při popálení – schopnost regenerace

- s věkem se obnova zhoršuje – horší chuť

- CHUŤOVÝ PODNĚT: chemické látky rozpuštěné v tekutinách

- na povrchu chuťového pohárku je pórovitý otvor s vláskovými zakončeními receptorů

- při kontaktu s podnětem vzniká nervový výboj, který putuje do parietálních mozkových laloků, ve kterých

   velmi rychle vzniká chuťový vjem, a do limbického systému

- velmi rychlá reakce – lidé jsou schopni určit chuť za 1/10 s

- receptory rozlišují: 4 základní chuti - ostatní chutě jsou jejich kombinací

sladká - špička jazyka

slaná - boční přední

kyselá - boční zadní

hořká - zadní část

- střední část jazyka – málo receptorů

- na chuti se podílí také - vůně, povrchová struktura, teplota, bolest (feferonky)

- adaptace chuti - únava chuťových receptorů (např. příliš slaného)

   - změna chuti díky předchozí výrazné chuti (zubní pasta, feferonky)

- změna chuťových preferencí - s věkem, novorozenci preferují sladké

image

Fyziologie

- čichovým podnětem jsou  molekuly chemických látek rozptýlené ve vzduchu

- senzorické orgány čichu = 2 žlutošedé plátky tkáně vysoko v nosní dutině – tzv. čichové membrány - vysoko

   v nosní dutině

- receptorem jsou ŘASINKY= specializované nervové buňky

- životnost 4-8 týdnů

- obklopeny sekretem nosní sliznice – v něm se částice látek rozpouštějí

- při kontaktu s pachovými molekulami vzniká nervový impuls

   - čichové receptory se u dospělých savců plně regenerují

- John Amoore – ve své knize předpoklad -  molekuly chemických látek zapadnou do příslušného typu buněk

  v čichové membráně – jako „klíč a zámek“ => vzniká nervový vzruch - intenzita dána počtem stimulovaných

   receptorů

- nervové impulsy - putují senzorickými vlákny do čichového bulbu pod čelními laloky, odkud směřují do

   senzorické kůry v temporálních lalocích

- čichový bulbus spojen s částmi limbického systému – hl. s hipokampem a amygdalou, které jsou důležité pro

   paměť a vybavování zážitků vč. citového doprovodu

- čich se podílí na dotváření chuti jídla

image

ČICH (olfakce)

- jeden z nejstarších orgánů – nemáme ho tak vyvinutý oproti některým zvířatům

- lidé cca 10 milionů čichových receptorů (psi 200 mil)

- funkce čichu:

orientace

vyhodnocování významu

vybavování citových zážitků

vnitrodruhová komunikace

chuť

Psychické koreláty čichových podnětů

- psychologové se pokusili stanovit primární vůně – obdoba pro barvy

F. Henning  - 6 základních čichových kvalit:

Připálený pach            Květinová vůně

Hniloba                      Ovocná vůně

Kořenná vůně             Pryskyřičná vůně

- při popisu vůní se lidé drží přirovnání

- čichové vjemy vytváří libé a nelibé pocity, snadno vyvolávají vzpomínky na citově zabarvené zážitky

- v citlivosti jsou u lidí značné rozdíly - nejlepší čich mezi 20. až 40.rokem

- s věkem se zhoršuje a mění se čichové preference

- W. Moncrief - výzkum pižmové vůně – má erotizující účinek po 15.roku (předtím neutrální)

ČICHOVÉ VJEMY JAKO PROSTŘEDEK VNITRODRUHOVÉ KOMUNIKACE

- základem jsou FEROMONY = chemické substance vylučované tělními žlázami, které vyvolávají specifické

   reakce v rámci druhu

- feromony slouží k:

rozpoznání partnera a potomků

značení teritoria a cesty k potravě

tlumení či podnícení agrese

svolávání členů druhu

sexuální a varovné signály

- termín feromony byl původně navržen pro popis geneticky naprogramovaného chování hmyzu

- u chování savců - pojem chemické signály

- je obecně prokázané, že:

dítě s matkou se poznají po 45 hodinách po narození čichem

synchronizace menstruačního cyklu u žen společně žijících

jsme schopni rozlišit svůj pach a rozeznat mužský a ženský pach

má vliv na lidské sexuální chování, vztahy - zda nám partner voní se ukáže až při blízkém kontaktu

- voní = muž s rozdílným imunitním systémem než má žena – potomstvo bude více odolné

- ženy jsou na pachy citlivější

Vnější ucho

- ušní boltec a vnější zvukovod - zachytává a vede zvuk

Střední ucho

bubínek, 3 sluchové kůstky (kladívko, kovadlinka, třmínek)

  - funguje jako zesilovač

Vnitřní ucho

– hlemýžď

 - obsahuje lymfatické tekutiny - umístěn ve spánkové kosti

 - obsahuje Cortiho ústrojí - obsahuje vláskové řasinkové buňky = sluchové receptory

 - podobá se svinuté trubici

 

- vlnění vzduchu se zachycuje boltcem a postupuje zvukovodem až k bubínku, který rozechvívá

- kmitání bubínku se přenáší třemi uvedenými kůstkami na oválné okénko hlemýždě, z něhož přechází chvění

- na okraji bazilární membrány je Cortiho orgán (ústrojí) s vláskovými řasinkovými buňkami - v něm se chvění

   přeměňuje (díky pohybu vláskových buněk) na nervové vzruchy vedené pak do mozku do sluchových center v

   levém i pravém spánkovém laloku

- do obou těchto ústředí vedou dráhy z obou uší

Kožní smysly

- nejrozsáhlejší lidský smyslový orgán

- senzorické informace: dotek, tlak, teplota, bolest

- v jednotlivých vrstvách kůže jsou s různou koncentrací rozmístěny nejméně 4 druhy receptorů:

rozvětvená volná nervová zakončení

termoreceptory

zakončení nervů ve vlasových váčcích

- nervové vzruchy směřují do rozsáhlé somatosenzitivní kůry v temenních lalocích - díky této korové oblasti si

   uvědomujeme horko, chlad, doteky, bolest a tělesné pohyby

- důležité křížení nervových drah

image

image

Fyziologie slyšení

image

image

image

Dotyk a tlak (hmat)

- k detekci fyzikálních podnětů slouží:

receptory doteků – Meisssnerova tělíska

receptory tlaku – Pacciniho tělíska (nejméně: záda, nejvíce: ruce, obličej, rty)

některá volná nervová zakončení

- slabý tlak = dotyk, silnější = tlak

- rozpoznáváme i vibrace a umíme lokalizovat tlak

- kůže je vysoce senzitivní – citlivostí se zabýval už Ernst Weber - výzkum minimální vzdálenosti mezi 2

   podněty, abychom je ještě dokázali odlišit – experiment s kružítkem

- rychlá adaptace

- dotekynejvíce uklidňující – souvisí s reminiscencemi na rodičovskou péči

prostředek komunikace – např. i Braillovo písmo

velmi osobní – ať už milostné či rvačka

určeny společenskými pravidly – potřes rukou,..

Proprioreceptory

- registrují pohyby, polohu a rovnováhu

- pomáhají nám stát na dvou nohou, chodit, běhat a orientovat se v prostoru

- jen malý podíl vědomí na jejich fungování

Teplo

- kůže obsahuje velké množství nervových zakončení = termoreceptory:

chlad a teplo: Krausseho tělíska (je jich více než Ruffiniho tělísek)

teplo: Ruffiniho tělíska

- fyziologická nula = předměty s teplotou těla (pokud víc – teplé, míň – studené)

- nízké teploty registrují jen chladové receptory x vysoké teploty oba druhy receptorů

- extrémní teploty: připojí se i receptory bolesti

SLUCH

- auditivní smysl

- 2. nejdůležitější smysl

- zvuky jsou podobně jako barvy subjektivní mentální zkušeností – ve vnějším světě neexistují

- sluchový orgán transformuje fyzikální podněty do podoby nervových impulzů

- sluchovým podnětem je vlnění vzduchu vyvolané chvěním předmětu (pravidelné změny tlaku vzduchu)

- sluchová oblast je v temporálních lalocích

- uši jsou bilaterální orgán

Psychické koreláty fyzikálních vlastností sluchových podnětů

VLASTNOSTÍ SLUCHOVÝ PODNĚTŮ

- zvukové vlnění má dvě vlastnosti – frekvence a amplituda – zaznamenáváme ho na sinusové křivce

Frekvence - dána počtem cyklů rozpínání a stlačování vzduchu za sec (1 cyklus za 1 sec = 1Hz)

- 1 vlna ta 1/10 s – 10Hz

- lidské vnímání: 20 – 20 000 Hz

pod 20 Hz = infrazvuky

nad 20 000 Hz = ultrazvuky

- na frekvenci zvukových vln závisí výška – čím větší frekvence – tím vyšší tón

- člověk je nejvíce senzitivní – 1000 – 4000 Hz

Amplituda - dána změnami tlaku vzduchu

- znázorníme ji jako výšku vlny - udává hlasitost, vyjadřujeme v belech či decibelech

- čím větší tlak zvuku, tím hlasitější - jednotka bel / decibel (=1/10belu)

- zvuky nad 90 decibelů – mohou být zatěžující, stresory // více než 125 decibel – bolest hlavy – až ztráta sluchu

image- hluk  = zvukové vlny s různou frekvencí, které nevytvářejí harmonický souzvuk - nežádoucí zvuky, nečekané,

   hlasité

- čisté tóny - vzduchové vibrace jediné frekvence (ladička)

hudební nástroje - základní tón + řada dalších tónů, jejichž kmitočet je násobkem nebo podílem základního tónu – určuje témbr (zabarvení)

- hudba = harmonická kombinace zvuků (člověk rozeznává: výšku, hlasitost, zabarvení a zdroj zvuku)

Bolest

- smyslem bolesti je ochrana organismu před poškozením / zničením

- receptory = volná nervová zakončení (stejná i pro dotek a tlak)

- biochemické látky uvolněné z poškozených tkání je určitým způsobem transformují tak, že se z nich stávají

   receptory bolesti – tím je řadíme mezi interoreceptory

interoreceptory: senzorické orgány bolesti – reagují na změny uvnitř lidského těla

- ve vnitřních orgánech jen malý počet receptorů – proto viscerální bolest je obtížné lokalizovat, výjimku

   tvoří bolesti životně důležitých orgánů (srdce, ledviny)

Pocit bolesti – spíše vnímání než čití – na formování bolestivých podnětů se totiž podílí i mozková kůra

(u každého jiné vnímání bolesti)

  - důkazem:

fantómova bolest - po amputacích - neinformace z amputované končetiny

vyhodnoceny jako porucha => bolest

masochismus - bolest => sexuální vzrušení

  - vnímání bolesti je individuální - práh bolesti - ovlivněno i kulturou a vírou

  - adaptace na bolest je slabá

Vysvětlení rozdílné citlivosti k bolesti:

Melzackova vrátková teorie - předpoklad existence „neurologických vrátek“ v míšeřídí

   přenášení informací o bolesti

- otevřená vrátka = více bolesti

- otvírání vrátek závisí na soupeření mezi 2 typy senzorických

   nervových vláken

aktivace velkých nervových vláken => zavřeno

aktivace malých nervových vláken => otevřeno

- vrátka mohou být ovlivňována nervovými impulsy, které sestupují

   z mozku, takže vnímaní bolesti závisí na stavu mysli

Endogenní opiáty - endorfiny, enkefaliny – uvolňované nervovým systémem - regulace intenzity

- při namáhavé a vzrušující tělesné aktivitě

- placeboefekt, akupunktura – uvolnění endorfinů

hypnóza, relaxace, koncentrační techniky – zavírají neurologická vrátka

Teorie slyšení

- objasňují transformaci fyzikálních vlastností sluchových podnětů do subjektivních zvukových vjemů

- většinou shoda v tom, že amplituda zvukového vlnění je vyjádřena počtem nervových výbojů v receptorových

   buňkách - vibrace vzduchu s větší amplitudou vyvolávají silnější chvění bazilární membrány, takže ohýbají větší

   počet receptorových řasinkových buněk - ty pak generují větší množství nervových vzruchů

- kódování kmitočtu zvukových vln vysvětlují dvě teorie:

Vestibulární smysl

poloha a rovnováha à vestibulární aparát - ve vnitřním uchu- 2 druhy vestibulárního čití:

Kinestetický smysl

- pohybový

- registrace směru, velikosti a rychlosti tělesných pohybů, polohu těla v prostoru a

   napětí svalstva

- není zcela samostatný, čerpá informace i z jiných smyslových orgánů

- receptory: ve svalech, šlachách, vazivu a kůži

- reagují hlavně na změny tlaku

- informace putují do míchy, popř. i do mozku, kde jsou odeslány do mozečku

  (regulace motorické koordinace) a do somatosenzorických oblastí mozkové kůry

 

Časová teorie (frekvenční)

– frekvenční teorie

- informace o výšce tónu jsou zprostředkovány častostí reakce vláskových buněk - Lord Rutherford

   (19. stol.)

- např. 400Hz vyvolá vibrace o stejném kmitočtu – řasinkové buňky tedy odešlou 400 nervových impulsů – počet nervových výbojů informuje mozek o frekvenci sluchových podnětů

- problém: 1 nervová buňka schopna maximálně 1000 reakcí za sec

– teorii zachránil E. Weber - neurony jsou schopny na zvuky koordinovaně reagovat

- vibrace nad 1000Hz kódovány s pomocí několika nervových vláken, z nichž každé vede nervové

   vzruchy s malým časovým odstupem, přibližně o ½ milisec později = princip salvy

- platí do 4000 Hz

- výsledná frekvence je dána celkovým počtem nervových vzruchů odeslaných v krátkém časovém

   rozmezí

- časová teorie objasňuje kódování do 4000 Hz - nad touto hranice lépe odpovídá teorie místa

Rezonanční teorie (místa)

(teorie místa)

- průměrná místa bacilární membrány jsou „naladěna“ na zvuky rozdílné frekvence, které rozechvívají => aktivace nervových vláken – to určuje vnímanou výšku tónu - Herman von Helmholtz – objevitel

- vysokofrekvenční tóny nejvíce stimulují oblasti v těsné blízkosti oválného okénka

- nízký kmitočet – stimulace na širším konci bacilární membrány (nejvzdálenější od oválného okénka)

- mozek dekóduje frekvenci zvuku na základě oblasti bacilární membrány, která vygenerovala

   neuronální odezvu

- Georg von Békesy – ověřil, ale pochybnosti během experimentů

- tato teorie nevysvětluje všechny sluchové fenomény - tóny středního kmitočtu někdy stimulují rozsáhlé

   oblasti bazilární membrány, takže místo jejich nejsilnějšího působení nelze stanovit – není jasné, jak

   bychom mohli rozlišit tóny střední a nízké frekvence nebo rozeznat tóny, jejichž frekvence se nepatrně liší

rychlost a směr otáčení těla

- tvoří ho 3 polokruhové kanálky ve vnitřním uchu vyplněné lymfatickou tekutinou

- vláskové buňky se ohýbají - vznik nervových impulsů

- pohybujeme-li se rovnoměrně – endolymfa se zastaví, takže pohyb přestaneme vnímat

gravitace a pohyby dopředu, dozadu, nahoru a dolu

– tvoří ho 2 vestibulární váčky ležící mezi 3 kanálky a hlemýžděm

- vyplněné tekutinou s krystalky uhličitanu vápenatého – pokud se hýbeme

   vertikálně nebo horizontálně – krystalky ohýbají vlasové receptory – vznik –

  nervového vzruchu

- udržuje rovnováhu, koordinace pohybů očí a hlavy

- impulzy z vestibulárních smyslů směrují do:

mozečku – řídí koordinované pohyby

senzorické kůry v parietálních lalocích

oblasti regulace vnitřních tělesných orgánů

 

- úzce spolupracuje se zrakem – jak má regulovat postavení očí + informace 

   k registraci pohybu a rovnováhy - údaje z kinestetického, vestibulárního a zrakového

   setu mozek dále zpracovává a vyhodnocuje

- nevolnost - důsledek snahy mozku integrovat neslučitelné informace ze všech tří

   systémů

- vizuální informace někdy nad vestibulárním zvítězí – koukáme se na film, kde je

   automobilová honička z pohledu kamery v automobilu – dojem, že se pohybujeme