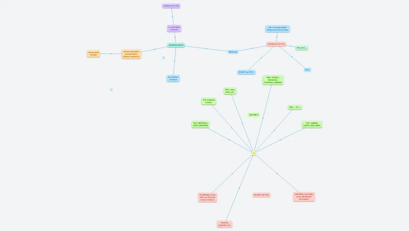
Arcticles
Created by Martin Keil

compare A to THE
- I bought a jacket and a shirt.
- The jacket was cheap, but the shirt was expensive.
a = one thing or person
- Rachel works in a bank.
- There's a woman at the bus stops.
the = it is clear which thing or person we mean
- What is the name of this street?
- Can you tell me the time, please?
- My office is on the first floor.
- DO NOT FORGET THE:
- Do you live in the city centre?
- Excuse me, where is the nearest bank?
Indefinite Article
Definite Article THE
the same...
- We live in the same street.
- Are these two books different? No, they are the same.
we use a/an for jobs
- I am a dentist
- He's an engineer.
we use a/an when we say what a thing or a person is
- The sun is a star.
- A mouse is an animal.
ARTICLES
DO NOT use THE +
television/TV (!the TV set)
breakfast/dinner/lunch
next/last + week/month/year/summer/Monday etc.
THE +
an is before a/e/i/o/u
- Do you want an apple or a banana?
- Also an hour (h is not pronounce)
The indefinite article a/an - Exercise (englisch-hilfen.de)
THE + HOTELS, MUSEUMS, THEATRES, CINEMAS
the Regent Hotel
the Science Museum
the National Theatre
the Odeon (cinema)
THE + seas, rivers, etc.
Oceans, seas, rivers, canals:
the Atlantic Ocean
the Black Sea
the Nile
the Suez Canal

THE -S (plural names)
countries, islands, mountains:
the Netherlands
the Philippines
the Canary Islands
the Alps
THE .… OF ...
the Museum of Modern Art
the Great Wall of China
the University of California
the Tower of London
USE THE!!!
THE + REPUBLIC, STATE, KINGDOM
the Czech Republic
the United States of America (the USA)
the United Kingdom (the UK)
THE + NORTH, SOUTH, EAST, WEST
I've been to the north of Italy, but not to the south.
N
continents, countries, states, islands, towns etc.
IN GENERAL we do NOT use THE with names of places
France is a very large country.
Cairo is the capital of Egypt.
Peru is in South America.
DO NOT USE THE!

AIRPORTS, STATIONS, other IMPORTANT BUILDINGS
Kennedy Airport
Victoria Station
Westminster Abbey
London Zoo
Edinburgh Castle
STREETS, SQUARES, etc.
Kevin lives in Newton Street.
Where is Highfield Road, please?
Times Square is in New York.