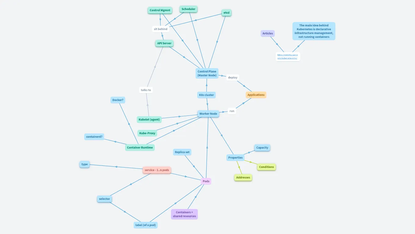
K8s
Created by Remy Rojas

Control Mgmnt
Monitor for changes to desired state. Controllers vary by resource type:
- ReplicaSet
- Deployment
- StatefulSet
- Job
- CronJob
- DeamonSet
Though can be run outside Master Node & be bespoke
Scheduler
Puts pods into available nodes
Monitors HW resources
etcd
KV store
- # instances
- DNS
- scalability
- etc
sit behind
Articles
The main idea behind Kubernetes is declarative infrastructure management, not running containers
API Server
Handles incoming requests from eg kubectl
https://nikhiljha.com/posts/kubernetes-intro/
Control Plane (Master Node)
deploy
talks to
Docker?
K8s cluster
Applications
run
Kubelet (agent)
Worker Node
1..n
physical machine or VM
containerd?
Kube-Proxy
Container Runtime
Replica set
Capacity
Available resources
Disk, Mem, Pods
type
- ClusterIP(default) - internal IP
- NodePort - NAT on Node port -> pod
- LoadBalancer - Create LB (cloud)
- ExternalName - relies on kube-dns, creates CNAME
Properties
service - 1..n pods
Make the pod available outside the k8s virtual network.
Gives the pod a dns resolvable name within the cluster (node?)
Conditions
Ready?
Pressures
- PID
- Disk
- Memory
- NW
Pods
Addresses
External/Internal IP
Hostname
selector
chooses which pods are pointed at by the service
Containers + shared resources
label (of a pod)