OrgPad logo

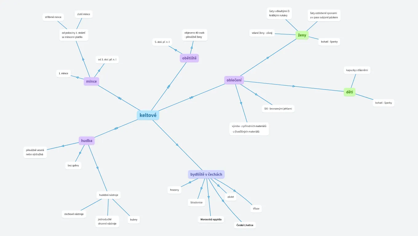
dějepis - keltové

Created by Barbora Fialová

dějepis - keltové

stříbrné mince

zlaté mince

šaty s dlouhými či krátkými rukávy

šaty ozdobené sponami a v pase svázané páskem

od poloviny 3. století se mincemi platilo

5. stol. př. n. l

objeveno 40 osob - převážně ženy

vdané ženy - závoj

ženy

bohatí - šperky

od 3. stol. př. n. l

obětiště

1. mince

mince

oblečení

kapucky s třásněmi

děti

bohatí - šperky

keltové

šití - bronzovými jehlami

výroba - z přírodních materiálů

- z živočišných materiálů

hudba

převážně veselá nebo výstražná

bez zpěvu

bydliště v čechách

hudební nástroje

hrazany

Stradonice

závist

dechové nástroje

jednoduché strunné nástroje

Moravská oppida

třísov

bubny

České Lhotice