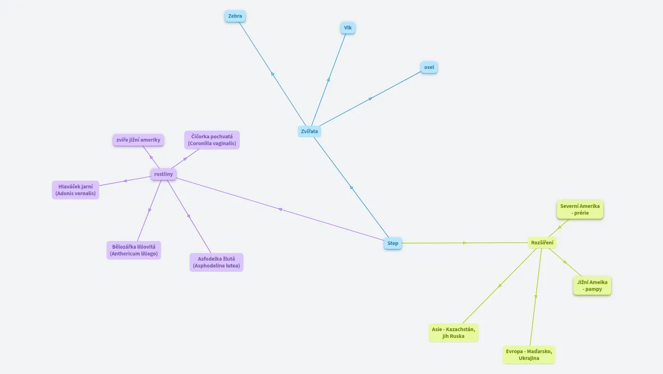
Step
Created by Matěj CZ

Zebra

Vlk

osel

zvíře jižní ameriky

Čičorka pochvatá (Coronilla vaginalis)
Zvířata
rostliny

Hlaváček jarní (Adonis vernalis)
Severní Amerika - prérie

Bělozářka liliovitá (Anthericum liliago)
Step
Step je označení travnaté oblasti mírného pásu

Rozšíření
Asfodelka žlutá (Asphodeline lutea)
Jižní Ameika - pampy

Asie - Kazachstán, jih Ruska
Evropa - Maďarsko, Ukrajina