OrgPad logo

Struktura proudění a rozdělení rychlostí

Created by Nikol Vypior (osobní/personal)

#Buckingham, #HYA, #drsnost, #hydraulika, #lamda, #laminární proudění, #mezní vrstva, #podvrstva, #potrubí, #rozměrová analýza, #rychlostní profil, #turbulentní proudění, #voda, #ztráta třením, #čvut, #λ

Struktura proudění a rozdělení rychlostí

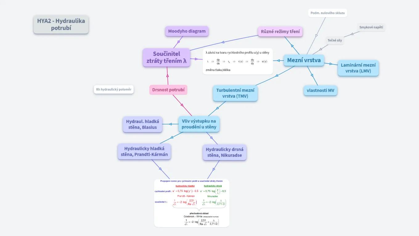
HYA2 - Hydraulika potrubí

Podm. nulového skluzu

Moodyho diagram

image

image

Různé režimy tření

Protože proudění je ovlivněno přítomností stěny a velikostí jejích drsnostních výstupků, na styku proudu a stěny se tvoří mezní vrstva (MV). Interakce proudění v mezní vrstvě s drsnostními výstupky určuje režim tření. V zásadě záleží na tom, jak hluboko zasahují výstupky do mezní vrstvy (do jaké oblasti MV proniknou).

image

Smykové napětí

Tečné síly

Součinitel ztráty třením λ

image

image

λ závisí na tvaru rychlostního profilu u(y) u stěny

image

změna tlaku/délka

Mezní vrstva

Příčina vzniku: existence tečných sil (a tudíž smykových napětí) uvnitř kapaliny a na rozhraní kapalina-stěna →  přilnavost kapaliny k povrchu → na rozhraní je rychlost kapaliny = rychlost povrchu (podmínka nulového skluzu)

Důsledky: rozhodující vliv na ztrátu třením v proudu (při obtékání stěny) nebo (při obtékání tělesa) na odporovou sílu, kterou vyvíjí proud na obtékané těleso (např. pilíř mostu nebo pevná částice v kapalině).

image

Laminární mezní vrstva (LMV)

image

image

Rh hydraulický poloměr

Rh = D/4

Drsnost potrubí

Turbulentní mezní vrstva (TMV)

image

složení TMV:

image

vlastnosti MV

image

image

image

Hydraul. hladká stěna, Blasius

image

image

Vliv výstupku na proudění u stěny

Hydraulicky hladké potrubí:

image

Přechodová oblast:

image

Hydraulicky drsné potrubí:

image

Hydraulicky hladká stěna, Prandtl-Kármán

image

image

image

Hydraulicky drsná stěna, Nikuradse

image

image

image