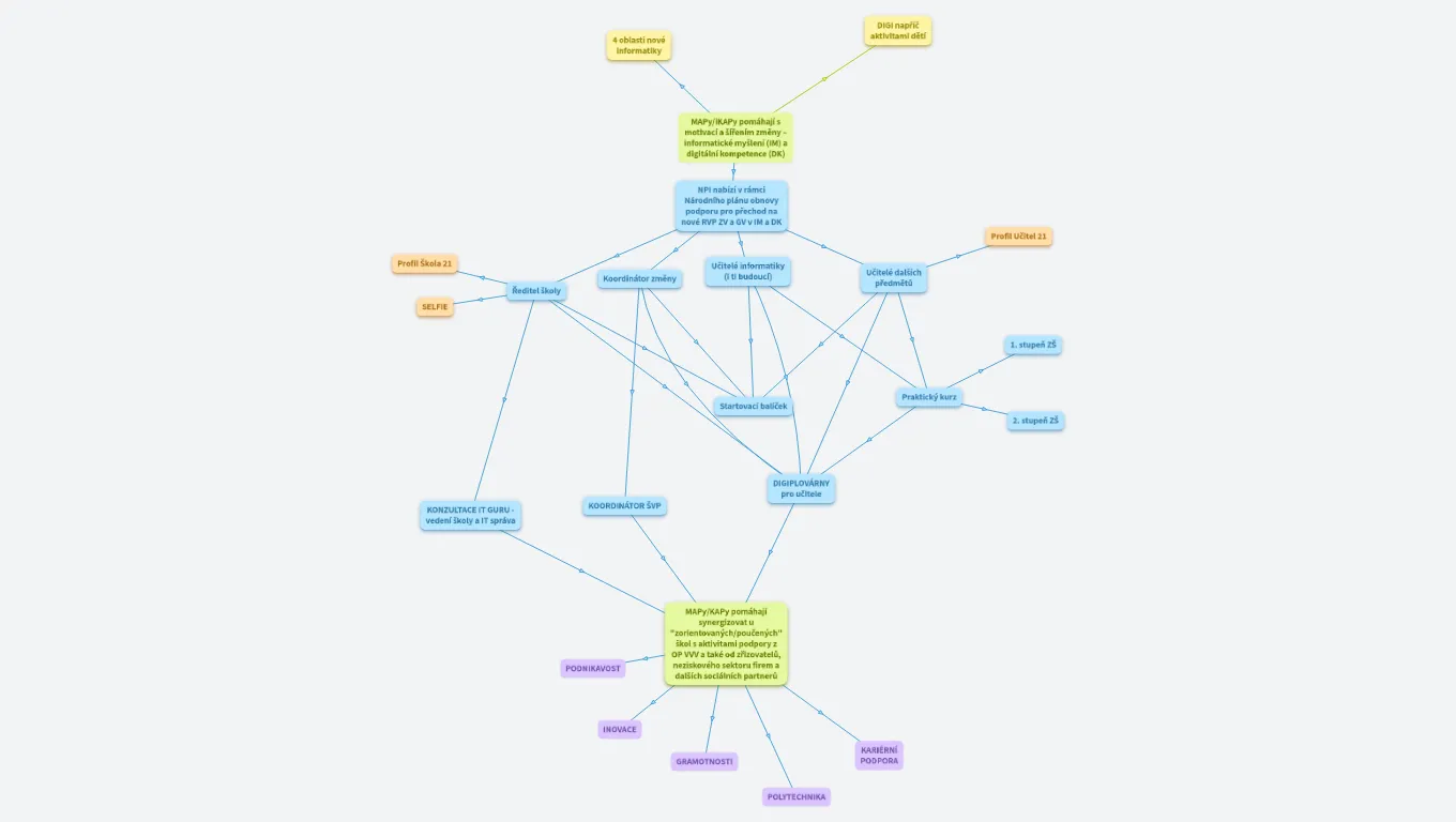
MAPy/KAPy pomáhají digitalizaci škol
Created by Petr Naske

4 oblasti nové informatiky
Data, informace a modelování
Algoritmizace a programování
Informační systémy
Digitální technologie
DIGI napříč aktivitami dětí
Na konci základního vzdělávání žák:
- ovládá běžně používaná digitální zařízení, aplikace a služby; využívá je při učení i při zapojení do života školy a do společnosti; samostatně rozhoduje, které technologie pro jakou činnost či řešený problém použít
- získává, vyhledává, kriticky posuzuje, spravuje a sdílí data, informace a digitální obsah, k tomu volí postupy, způsoby a prostředky, které odpovídají konkrétní situaci a účelu
- vytváří a upravuje digitální obsah, kombinuje různé formáty, vyjadřuje se za pomoci digitálních prostředků
- využívá digitální technologie, aby si usnadnil práci, zautomatizoval rutinní činnosti, zefektivnil či zjednodušil své pracovní postupy a zkvalitnil výsledky své práce
- chápe význam digitálních technologií pro lidskou společnost, seznamuje se s novými technologiemi, kriticky hodnotí jejich přínosy a reflektuje rizika jejich využívání
- předchází situacím ohrožujícím bezpečnost zařízení i dat, situacím s negativním dopadem na jeho tělesné a duševní zdraví i zdraví ostatních; při spolupráci, komunikaci a sdílení informací v digitálním prostředí jedná eticky
MAPy/iKAPy pomáhají s motivací a šířením změny – informatické myšlení (IM) a digitální kompetence (DK)
NPI nabízí v rámci Národního plánu obnovy podporu pro přechod na nové RVP ZV a GV v IM a DK
ZDARMA (podpora z Národního plánu obnovy pro roky 2022 až 2025)
https://revize.edu.cz/
https://www.nidv.cz/vzdelavaci-programy?filter_type%5B%5D=510&search=
Vhodnou cestu nabízí krajské pracoviště NPI ČR
https://revize.edu.cz/podpora-skolam
jana.simova@npi.cz, 775 029 950
anna.kovarikova@npi.cz, 778 543 087
Profil Učitel 21
https://ucitel21.rvp.cz/
Profil Škola 21
https://skola21.rvp.cz/
Ředitel školy
https://revize.edu.cz/jak-na-to-ve-skole#7-kroku
Termíny nejbližších akcí
![image[1]](https://orgpad.info/img/AxsTKjBTJMXoj9YWYI7MZ5?token=CCR8VyJV9Jbpw-zi92N1x4)
Koordinátor změny
https://revize.edu.cz/jak-na-to-ve-skole#7-kroku
pro informatiku "modelová ŠVP"
https://www.imysleni.cz/svp
Pro digitální kompetence inspirace z PPUČ
https://gramotnosti.pro/prirucka
http://gramotnosti.pro/inspirace
Termíny nejbližších akcí
![image[2]](https://orgpad.info/img/BMZxC9ghJCXIE3-TtkNheU?token=DdFtRHW_9Ih5f9ks1n26kg)
Učitelé informatiky (i ti budoucí)
https://revize.edu.cz/nova-informatika-v-rvp-zv
Termíny nejbližších akcí
![image[1]](https://orgpad.info/img/AAvOpCuO9GkYy9tVHHeZgn?token=BT3BD7CcxDopqRtPAEAO7o)
Učitelé dalších předmětů
https://revize.edu.cz/jak-na-vyuku
Pro každý předmět/obor je k dispozici stránka s náměty pro inovaci výuky a ŠVP a také databáze ukázkových aktivit

SELFIE
https://education.ec.europa.eu/cs/selfie/how-it-works
1. stupeň ZŠ
Termíny nejbližších akcí
![image[1]](https://orgpad.info/img/A9Ur9VpOxDh50_QfIkRBuJ?token=DLBXbJL7VOiplJ4gNg4AeM)
Startovací balíček
2 HODINY
ONLINE/OFFLINE
Praktický kurz
10-20 hodin
kombinovaná forma
2. stupeň ZŠ
Termíny nejbližších akcí
![image[1]](https://orgpad.info/img/AuFGiEl8NIkLNGQpVi_lSG?token=BsuKLNJBpF_7lF0v0KkU9o)
KOORDINÁTOR ŠVP
Poptávku směřujte na
jana.simova@npi.cz, 775 029 950
anna.kovarikova@npi.cz, 778 543 087
DIGIPLOVÁRNY pro učitele
ONLINE
sdílení a výměna zkušeností
KONZULTACE IT GURU - vedení školy a IT správa
https://www.edu.cz/digitalizujeme/it-guru
Michal Špitálník, michal.spitalnik@npi.cz, 604 500 150
MAPy/KAPy pomáhají synergizovat u "zorientovaných/poučených" škol s aktivitami podpory z OP VVV a také od zřizovatelů, neziskového sektoru firem a dalších sociálních partnerů
Ideálně sdílení skrze www.EDUSIT.CZ
a DIGIKOALICE
DIGI pomáhá šířit dobré věci a zvyšovat dopady.
Ovládejte, nenechávejte se ovládat.
Rychlostní stupeň dle potřeby žáka, učitele, rodiče.
STAVTE SE NA STÁNKU NPI ČR na akci DIGIMAP Praha 12 9. června.
PODNIKAVOST
INOVACE
GRAMOTNOSTI
KARIÉRNÍ PODPORA
POLYTECHNIKA