OrgPad logo

2025 timeline

Created by Mo Mack

2025 timeline

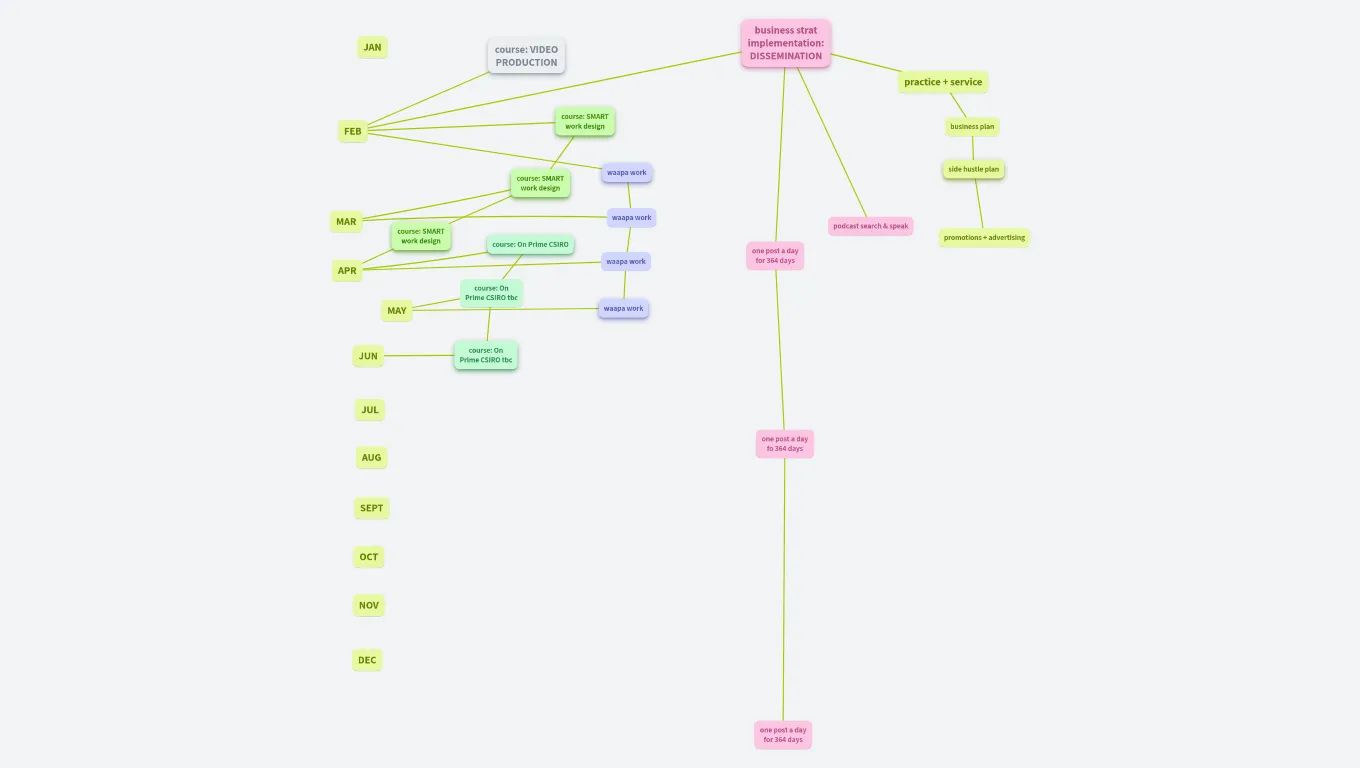
JAN

course: VIDEO PRODUCTION

complete by mid Feb if poss

business strat implementation: DISSEMINATION

1 post a day from 8 Feb

practice + service

FEB

course: SMART work design

17 Feb - 14 Apr: 8 weeks: 4 hrs/wk TBC

business plan

course: SMART work design

2 nx/wk thru mid Feb, all March, half Apr.

waapa work

Sem 1 Tuesdays, 24 Feb - ~29 May

side hustle plan

retreat - dates, venue, viable?, negotiate $

MAR

course: SMART work design

complete mid Apr

APR

course: On Prime CSIRO

6 days over 9 weeks; 2 days straight as 1st seshion

Purpose: fulfil aim of foot in door w state project of high impact / help protect my IP / gain new knowledge in research beneficiaries / foot in door w cyber security mob / active engagement in opportunity that came to me

waapa work

podcast search & speak

waapa work

one post a day for 364 days

promotions + advertising

MAY

course: On Prime CSIRO tbc

waapa work

til at least end of May

JUN

course: On Prime CSIRO tbc

complete in first week witth a presentation

JUL

AUG

one post a day fo 364 days

SEPT

OCT

NOV

DEC

one post a day for 364 days