OrgPad logo

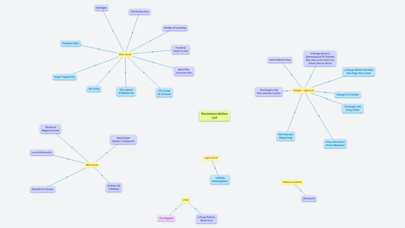
Reading List

Created by Esh

Reading List

Epilogue

Etzoli

Isekai adjacent, what happens after coming back?

The Perfect Run

Void Herald

Timeloop, superpower.

Mother of Learning

nobody103

Timeloop fantasy.

Nowhere Stars

Anemone

Tragical/magical girl.

Web Serial

Practical Guide to Evil

ErraticErrata

Fantasy, meta/narrative focus.

Star Protector Dog

Murakami Takashi

Oneshot, tragedy.

It's sad but good. Read it please.

A Manga About a Stereotypical PE Teacher Who Dies at the Start of a School Horror Movie

Sakai Daisuke

Horror trope subversion, comedy.

Super Supportive

Sleyca

Slice of life, superhero buildup, great characters.

The world and its characters feel very natural and although it may be 'superhero' focused it isn't a power fantasy. Almost slice-of-life, but slightly more focused than that.

Rock falls, everyone dies

zechamp

LitRPG satire.

Fun satire of LitRPG tropes, short read so it is an easy pick-up.

A Manga World That Gets One Page Once a Year

Kido Jirou

Gag manga, title says it all

Sky Pride

Warby Picus

Cultivation, in-depth look into culture and consequences of cultivation.

Every chapter is geniunely great, has a nice philosphical look into cultivation that isn't as common as it should be.

The Legend of William Oh

Macronomicon

LitRPG fantasy, popcorn-ish.

If you're looking for a fun power-fantasy story with some thought put into the fights.

The Game At Carousel

lost_rambler

LitRPG based on horror movie tropes.

The first arc is missing a bit of spark in the writing but vastly improves. Plot is great, might seem very contained at first within the individual movies but the overarching storyline really gets involved.

The Dragon, the Hero and the Courier

Gregorious Yamada

Kingdom-building, ish.

Manga + adjacent

Shangri-La Frontier

Katarina / Ryosuke Fuji

VRMMO, action-focused.

The Bugle Call: Song of War

Sora Mozuku, Toumori Higoro

Medieval pre-apocalyptic?, superpower.

Recommendation List

Big work in progress.

Blue nodes are ongoing works, purple nodes are completed works.

Format:

Throne of Magical Arcana

Cuttlefish That Loves Diving

Isekai, science-based magic (arcana).

Omniscient Reader's Viewpoint

Sing-shong

LitRPG, meta-focus.

Nan Hao and Shang Feng

Brownie

Slice of life shenanigans.

It's very fun, you've probably seen a bunch of its panels as memes floating around.

Every Adventure Needs Weapons!

– The Meticulous Rudy's Blacksmith Life

Mado Guchimoto

Slice of life adjacent, detailed fantasy.

Lord of Mysteries

Cuttlefish That Loves Diving

Isekai, mystery-focused.

Light Novel

Web Novel

<Infinite Dendrogram>

Saikon Kaidou

VRMMO, character-focused.

Martial Arts Master

Cuttlefish That Loves Diving

Urban wuxia, relationship-focused/romance.

Embers Ad Infinitum

Cuttlefish That Loves Diving

Post-apocalyptic supernatural, slightly insane protagonist.

Some parts don't flow the well (and the end can feel a little unfulfilling) but it has a lot of great moments. Plus the protagonist is very fun, lot of funny interactions with his team. As always with Cuttlefish the power system has well-thought out interactions.

Published Works

CYOA

Discworld

Terry Pratchett

Fantasy, well-integrated commentary on the world, great mix of genres, excellent humour.

The Magium

Cristian Mihailescu

Fantasy with a little inbuilt LitRPG.

This unfortunately will never be finished due to the author's death, but it is a great game with a lot of great moments.

A Mage Reborn (Book One)

Adam Rifky

Fantasy, linear.