OrgPad logo

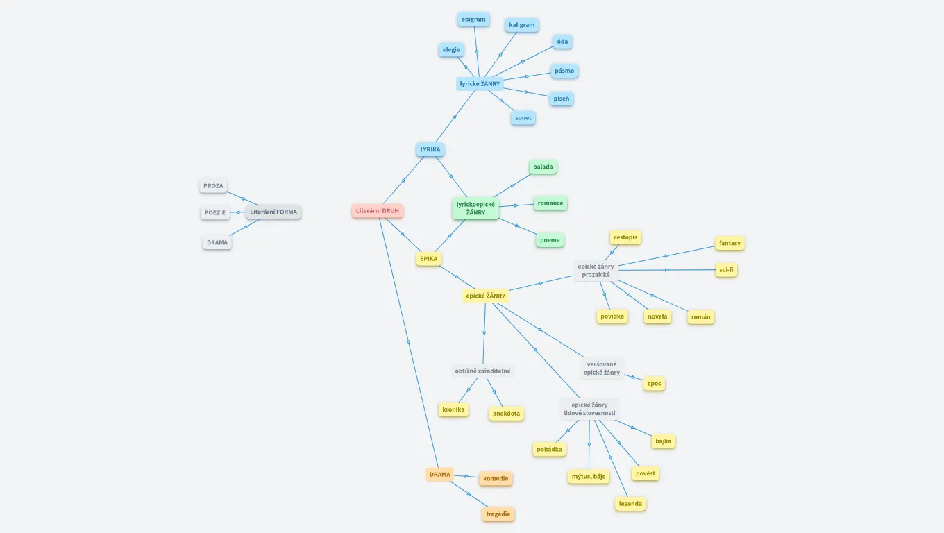
Literární formy, druhy, žánry

Created by Jana Štefková

Zpracovává formy, druhy a žánry literatury požadované do didaktického maturitního testu CERMAT

Literární formy, druhy, žánry

epigram

původně nápis na hrobě (epitaf), později krátký veršovaný text satirického vyznění

zpravidla kriticky směřuje k negativnm společenským jevům

K. H. Borovský: epigramy

kaligram

tzv. grafická báseň, slova nejsou uspořádána do veršů a slok, ale do obrazců, obrázků

promlouvá ke čtenáři skrze slovní i vizuální podogá

G. Apollinaire: Kaligramy

275898411 279517654329181 7815282710517939777 n

elegie

žalozpěv

lyrická báseň teského vyznění, zpravidla vyjadřuje stesk po ztracené vlasti, lásce, životních hodnotách

psaná buď vážně (Ovidius) nebo parodicky (K. H. Borovský)

K.H. Borovský: Tyrolské elegie

J. Orten

óda

původně jakákoliv, později oslavná, opěvná báseň, která vyzvihuje to, co je vnímáno jako velké, vznešené a uznávané (vlast, příroda, láska...)

lyrické ŽÁNRY

pásmo

rozsáhlá báseň sestavená jako sled pocitů, dojmů, myšlenek a představ řazených metodou asociace 

vzniká ve 20. století s nástupem umělecké avantgardy

G. Apollinaire: Pásmo

V. Nezval: Podivuhodný kouzelník

K. Biebl: S lodí, jež dováží čaj a kávu

píseň

žánr lidové slovenosti

lyrický poetický žánr různého rozsah

kombinuje v sobě textovou a hudební podobu

podle autorství se dělí na lidové a umělé

podle tématu se dělí na: milostné, duchovní, světské, kabaretní, protestní, šansony…

J. Kainar. bluesové texty

lidové písně a popěvky

sonet

milostná báseň, součást tzv. formální lyriky

má 14 veršů a pravidelnou veršovou stavbu (F. Petrarca 4+4+3+3, W. Shakespeare 12+2)

W. Shakespeare: sonety (cca 150)

F. Petrarca: Sonety Lauře

LYRIKA

zachycuje emoce, pocity, popisuje přírodu, reflektuje vztahy, NEOBSAHUJE DĚJ ANI PŘÍBĚH

převažující formou je poezie (nikoliv však univerzálně)

tematické rozdělení lyriky:

balada

lyrickoepická báseň s chmurným smutným dějem a tragickým koncem

hrdina se ocitá v nerovném boji se silami, které ho přesahují (osud, soc. determinace) a kterým nakonec podléhá

J. K. Erben: Kytice

J. Neruda: Balady a romance

F. L. Čelakovský: Toman a lesní panna

PRÓZA

literární forma, která je psaná ve větách členěných do odstavců, kapitol, dílů, knih…

řeč nevázaná, přirozená

dodržuje pravidla tzv. textové návaznosti

POEZIE

literární forma, která je převážně psána veršem (i volným), řeč je organizovaná melodicky a rytmicky

básnická řeč, vázaná řeč

základními stavebními prvky jsou stopa, verš, strofa (sloka)

Literární FORMA

rozdělení se týká formální výstavby
stojí mimo rozdělení druhové a žánrové 
(univerzálně NEPLATÍ, že poezie je lyrická a próza epická)

Literární DRUH

dělí se podle toho, zda zachycují nebo nezachycují děj

text buď vypráví příběh, nebo zachycuje emoce, reflektuje skutečnost, popisuje přírodu, vztahy…

uvnitř liteárních druhů se realizují literární žánry

lyrickoepické ŽÁNRY

lyrickoepické žánry kombinují dějovou a nedějovou složku, obsahuje dějové pasáže i pasáže zaměřené na reflexi přírody, vztahů apod.

romance

lyrickoepická báseň, tematicky většinou o lásce (nejen mezi lidmi, ale i k vlasti, národu atd.)

Na rozdíl od balady má radostný či neutrální děj a šťastný konec

J. Neruda: Balady a romance (Romance o Karlu IV.)

DRAMA

literární forma určená k předvedení na jevišti

skládá se s replik jednotlivých postav sestavených do monologů a dialogů a scénických poznámek

poema

též básnická či byronská povídka

rozsáhlejší lyrickoepická veršovan skladba, obvykle sestávající z několika zpěvů

typickým rysem je roztříštěná kompozice, děj tak bývá potlačen na úkor líčení pocitů, dojmů a nálad

poemy bývají autobiografické a na milostné téma, lyrické složky převládají nad epickými

K. H. Mácha: Máj

A. A. Blok: poema Dvanáct

cestopis

prozaický literární útvar zachycující zážitky z cest, odlišnosti kultur (zvyk, jazyk, tradice, společenské uspořádání...)

nachází se na pomezí odborné a krásné literatury, může být skutečný i smyšlený

M. Polo: Milion

J. Swift: Gulliverovy cesty

M. Hanzelka, J. Zikmund

L. Zibura

EPIKA

vypráví příběh, obsahuje děj, který je hlavní složkou textu

převažující formou je próza (nikoliv však univerzálně)

fantasy

prozaický žánr, v němž se zpravidla vyskytují nadpřirozené bytosti (čarodějové, síly dobra a zla), fantastický svět má vlastní zákonitosti

vychází z pohádek,  často odráží středověkou společnost, nebo vytváří zcela vlasní pohádkový svět

J.R.R. Tolkien: Hobit, Pán prstenů

J. R. Rowlingová: série knih s Harry Potterem

G. Martin: Hra o trůny

epické žánry prozaické

sci-fi

prozaický literární žánr vycházející z tematického využití moderních technologií a pokroku, zpravidla umístěno do budoucnosti

technologické otázky navozují otázky etické a morální (dopad technologií na člověka)

K. Čapek: RUR, Válka s mloky

J. Verne

epické ŽÁNRY

povídka

prozaický literární žánr kratšího rozsahu, zachycuje stručně pojednaný děj s menším počtem postav, které se v jeho průběhu nevyvíjejí

J. Neruda: Povídky malostranské

O. Pavel: Jak jsem potkal ryby
K. Čapek: Povídky z jedné a z druhé kapsy

novela

prozaický epický žánr středního rozsahu, soustředí se zpravidla na jednu událost

zpravidla mají překvapivý závěr

G. Boccaccio: Dekameron

J. Otčenášek: Romeo, Julie a tma

B. Němcová: Babička

román

prozaický literární žánr se široce pojednaným dějem, větším množstvím postav, které se v průběhu románu vyvíjejí

romány se podle tématu dělí na: historické, dobrodružné, etektivní, živtopisné, utopické, vesnické…

Alois Jirásek: F. L. Věk

L. N. Tolstoj: Vojna a mír, Anna Karenina

J. Verne: 20 000 mil pod mořem

A. C. Doyle: Sherlock Holmes

obtížně zařaditelné

veršované epické žánry

epos

rozsáhlá veršovaná epická skladba s bohtým dějem o hrdinech a hrdinských činnech

často postihuje mytologii některého z národů

má velmi bohatý děj s mnoha epizodami

dělení: hrdinské eposy, zvířecí eposy…

epos o Gilgamešovi

Illias a Odysseia

Píseň o Rolandovi

kronika

literární žánr vzniklý ve středověku, zachycuje chronologicky historické události v časové ose

Kosmova Kronika česká

Kronika tak řečeného Dalimila

Hájkova kronika

anekdota

krátký vyprávěný příběh o skutečné nebo smyšlené události, zpravidla se šokujicí a humornou poentou, vychází z každodenního života

komika může být situační i jazyková, smyslem je vyvolat smích

epické žánry lidové slovesnosti

pohádka

smyšlené vypravování, v němž vystupují nadpřirozené bytosti a soupeří spolu dobro a zlo (dobro nemusí vždy vítězit)

pohádky se dělí na: legendární (s biblickými postavami), novelistické, umělé a moderní, satirické…

sběratelé pohádek: K. J. Erben, B. Němcová, J. a W. Grimmové

autoři pohádek: J. Werich, O. Wilde, H. Ch. Andersen

bajka

veršovaný nebo prozaický žánr lidové slovenosti, v němž vystupují zvířata, která jednají jako lidé

důležitý je prvek alegorie (jinotaj) a záěrečné mravní ponaučení

zvířata mají ustálené vlastnosti (páv - pyšný, liška - lstivá, pes - hlopý)

Ezopovy bajky

I. A. Krylov

J. de la Fontaine

DRAMA

komedie

dramatický žánr nízkého stylu (od antiky)

zpravidla čerpá z lidových (rz. nízkých) témat, lidského života, využívá situační komiky

W. Shakespeare: Zkrocení zlé ženy, Mnoho povyku pro nic

Moliere: Lakomec

mýtus, báje

veršované nebo neveršované vypravování, které postihuje stvoření světa, nadpřirozené bytosti a zásahy božstev

prostřednictvím mýtů si primitivní

E. Petiška: Staré řecké báje a pověsti

pověst

žánr lidové slovesnosti, v jehož základé jsou skutečná místa a události obohacená o smyšlenou složku a neskutečné ryxy

pověsti se dělí na: národní, kmenové, místní, bohatýrské, heraldické

A. Jirásek: Staré pověsti české

E. Petiška: Staré řecké báje a pověsti

tragédie

dramatický žánr vysokého stylu (od antiky)

zpravidla má chmurný a vážný děj, hrdinové se ocitají v bezvýchodném postavení a dostávají se do konfliktu s osudem či společnost

Sofokles: Král Oidipus, Antigona

W. Shakespeare: Romeo a Julie, Hamlet

legenda

epický literární žánr, psaný v poezii i v proze

pojednává o životě svatých, jejich umučení a zázračných skutcích

Legenda o sv. Václavovi a jeho babičce sv. Ludmile 

Legenda o sv. Vojtěchovi 

Legenda o sv. Prokopovi…