software Kryštof, Matyas, Anezka, Helena
Created by Kryštof Svoboda

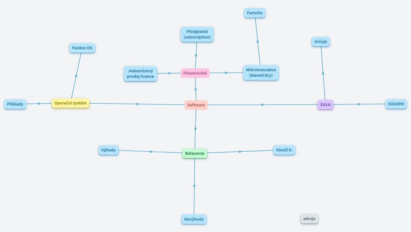
Fortnite
- Hra je zdarma ke stažení a hraní.
- Vydělává na:
- nákupu herní měny (V-Bucks),
- skinech (vzhled postavy),
- tancích (emotes),
- Battle Passu (sezónní odměny).
Předplatné (subscription)
- pravidelná měsíční/roční platba
- uživatel má přístup jen po dobu placení
- příklad: Microsoft 365
Funkce OS
- správa paměti
- správa souborů
- zabezpečení
- komunikace mezi hardwarem a aplikacemi
Určuje
- jak můžeme software používat
- zda ho můžeme kopírovat
- zda ho můžeme upravovat
- odpovědnost výrobce
Jednorázový prodej licence
- uživatel zaplatí jednou a software vlastní
- typické dříve u krabicových verzí
- dnes např. některé hry na platformě Steam
Financování
Mikrotransakce (hlavně hry)
- malé platby za herní obsah
- např. skiny, bonusy, herní měna
- používá např. Epic Games u svých titulů
Příklady


Operační systém
- základní software počítače
- řídí hardware
- umožňuje spouštět aplikace
Software
EULA
End User License Agreement = licenční smlouva s koncovým uživatelem

Důležité
- většina lidí EULA nečte
- souhlasíme s ní při instalaci
- porušení může mít právní důsledky
Výhody
- je rychlejší
- předčasný přístup k novinkám
- vyzkoušení nových možností
- testování chyb
Betaverze
- testovací verze softwaru před oficiálním vydáním

Slouží k:
- testování funkcí
- hledání chyb (bugů)
- získávání zpětné vazby od uživatelů
Nevýhody
- nestabilita
- riziko ztráty dat
- není tolik výkonná
- během používání se to často aktualizuje
- je tam omezená podpora
zdroje
https://www.webglobe.cz/poradna/co-je-software
https://cs.wikipedia.org/wiki/%C5%BDivotn%C3%AD_cyklus_vyd%C3%A1n%C3%AD_softwaru