OrgPad logo

Jak můžu věci měnit (pracovní)

Created by Drahoslava Hauserová

Jak můžu věci měnit (pracovní)

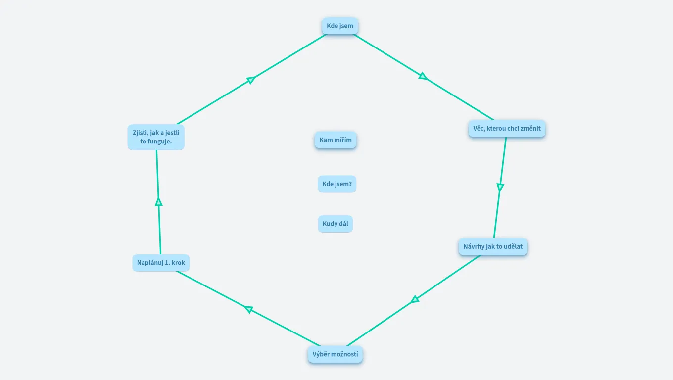
Kde jsem

Kde jsi, sis popsal/a ve slohové práci "Jak vidím 1. pololetí".

Zjisti, jak a jestli to funguje.

Kam mířím

Sem napiš, co chceš zlepšit/změnit.

Věc, kterou chci změnit

Chci jedničku z čj

Chci stíhat - posílat čas úkoly

Kde jsem?

Kudy dál

Naplánuj 1. krok

Návrhy jak to udělat

zeptám se učitelky na to, čemu nerozumím

nastuduju to:  zkusím online cvičení k tématu, podívám se do google učebny...nechám se vyzkoušet od rodičů/kamarádů/sourozenců

 

Výběr možností

Zvol si z Tvých návrhů/možností, co uděláš.