OrgPad logo

Bodylight Virtual Machine

Created by Jiří Kofránek

Bodylight Virtual Machine

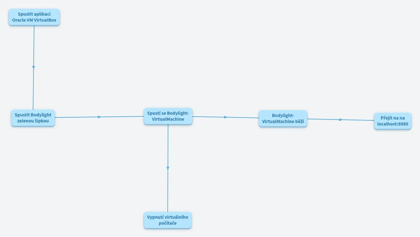
Spustit aplikaci Oracle VM VirtualBox

image

Spustit Bodylight zelenou šipkou

image

Spustí se Bodylight-VirtualMachine

image

Bodylight-VirtualMachine běží

image

Přejít na na localhost:8080

image

Vypnutí virtuálního počítače

image