Lenka Dejmalová
Created by

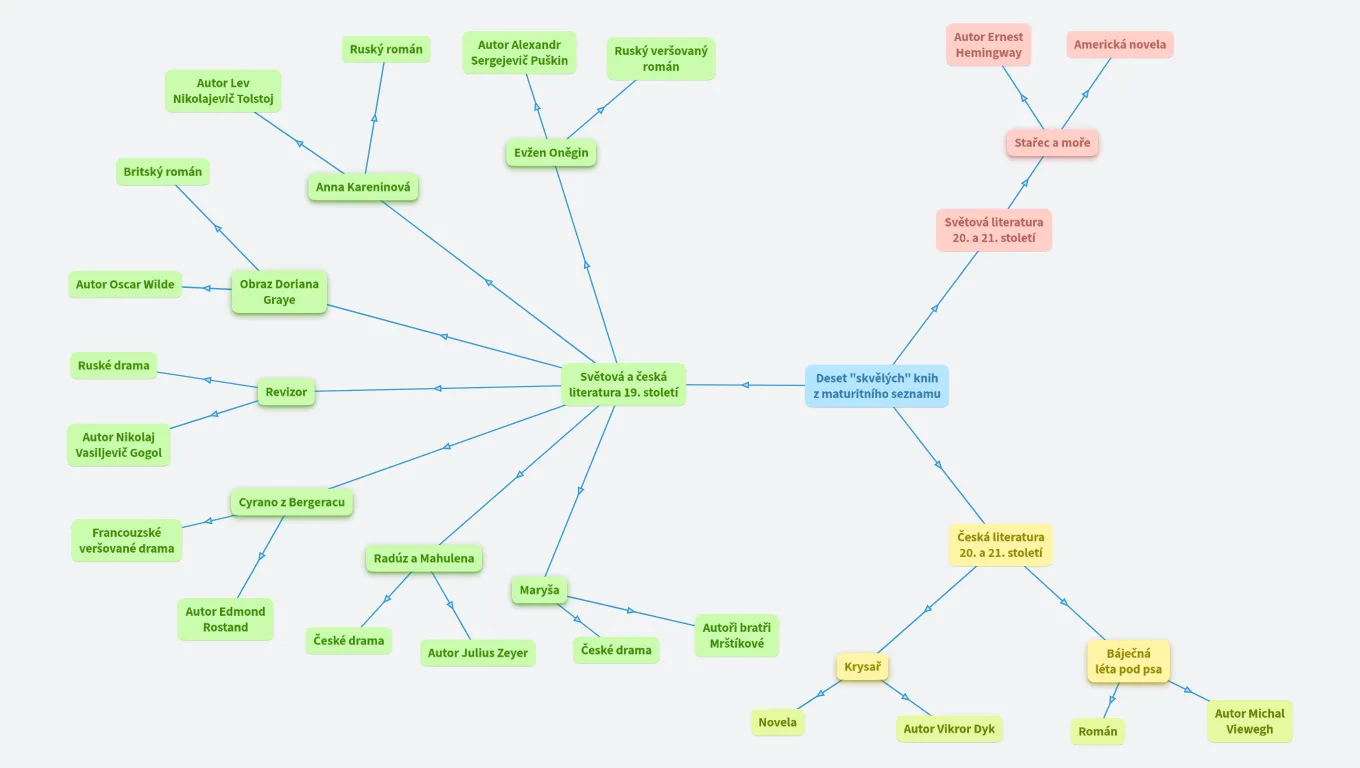
Ruský román
Autor Alexandr Sergejevič Puškin
Ruský veršovaný román
Autor Ernest Hemingway
Americká novela
Autor Lev Nikolajevič Tolstoj
Britský román
Evžen Oněgin
Databáze knih
Stařec a moře
Databáze knih
Anna Kareninová
Databáze knih
Světová literatura 20. a 21. století
Autor Oscar Wilde
Obraz Doriana Graye
Databáze knih
Ruské drama
Revizor
Databáze knih
Světová a česká literatura 19. století
Deset "skvělých" knih z maturitního seznamu
Autor Nikolaj Vasiljevič Gogol
Cyrano z Bergeracu
Databáze knih
Francouzské veršované drama
Radúz a Mahulena
Databáze knih
Česká literatura 20. a 21. století
Autor Edmond Rostand
Maryša
Databáze knih
České drama
Autor Julius Zeyer
České drama
Autoři bratři Mrštíkové
Krysař
Databáze knih
Báječná léta pod psa
Databáze knih
Novela
Autor Vikror Dyk
Román
Autor Michal Viewegh