OrgPad logo

Chalmers' taxonomy of consciousness theories

Created by Daniel Friedrich

Chalmers' taxonomy of consciousness theories

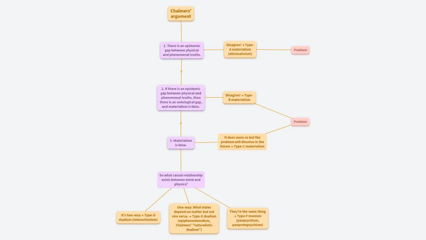
1. There is an epistemic gap between physical and phenomenal truths.

P-zombies are conceivable. We could have all physical facts, yet miss phenomenal facts.

Disagree! → Type-A materialism (eliminativism)

P-zombies are not truly conceivable.

Mary wouldn't learn a new fact.

If a system integrates information, it starts saying like "there's something like to be me". The character of this information is a logical neccessity.

Chalmers' argument

http://www.arabphilosophers.com/Arabic/aresearch/anon-arabic/anonarabic%20research/Consciousness/David_Chalmers/Chalmers_Consciousness_and_Nature.pdf

Problem

Denying the fundamental intuition that qualia exist and are distinct from mere knowledge.

2. If there is an epistemic gap between physical and phenomenal truths, then there is an ontological gap, and materialism is false.

Conceivability is a test of logical coherrence.

Disagree! → Type-B materialism

P-zombies are conceivable. However, when conceiving of p-zombies, we are actually imagining something logically incoherrent.

Maty learns an old fact in a new way. She could've figured out what red feels like if she integrated what she knows in her head.

Problem

Mary could have imagined that red qualia taste like green qualia. So it's not merely an old fact but a new fact.

3. Materialism is false.

If p-zombies are coherrent, then there is something real beyond the physical.

It does seem so but the problem will dissolve in the future → Type-C materialism

So what causal relationship exists between mind and physics?

It's two-way → Type-D dualism (interactionism)

Problem: Implies determinism is false

One-way: Mind states depend on matter but not vice versa. → Type-E dualism (epiphenomenalism, Chalmers' "naturalistic dualism")

Problem: Qualia are not needed to explain anything that happens in this world. This view implies illusionism is true, which denies a fundamental intuition.

They're the same thing → Type-F monism (panpsychism, panprotopsychism)

Problems: Combination problem: How can phenomenal states combine into complex structures?