Osobnost pedagogického pracovníka, typologie učitele a vychovatele
Created by Michaela Vrbecká
#education, #pedagog, #pedagogika, #typologie, #učitel, #vychovatel

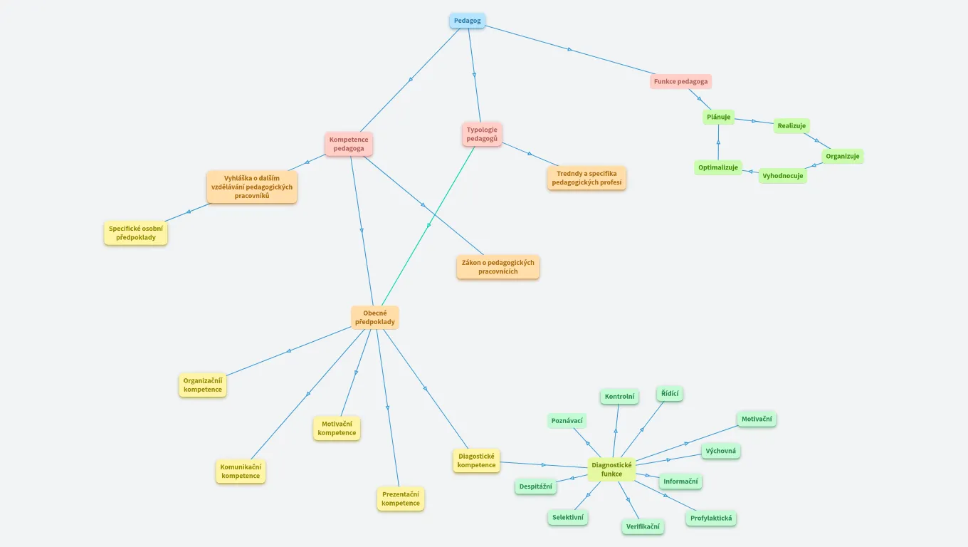
Pedagog
Edukátor
Široká skupina profesí a sociálních rolí
- rodič
- učitel
- vychovatel ve výchovném a nápravném zařízení
- instruktor
- vedoucí
Funkce pedagoga
Typologie pedagogů
- Teoretikové, praktici nebo umělecky založení
- tvořiví nebo dogmatičtí
- začínající nebo zkušení
- všímaví k žákům nebo sebestřední
Plánuje
Kompetence pedagoga
Profesní profil pedagoga se skládá z jeho odborných kompetencí a specifických osobních předpokladů
Realizuje
Optimalizuje
Organizuje
Vyhláška o dalším vzdělávání pedagogických pracovníků
Vyhláčka č. 317/2005 Sb. v platnosti od 1.9.2005
Požadavky na studium potřebné pro výkon manažerských a dalčích specializovaných činností a současně přesné požadavky na zařazení pedagogů do jednotlivých kariérních stupňů
Tredndy a specifika pedagogických profesí
- postoje a jednádní pedagogů by mělo být v souladu s etickými a estetickými normami
- propojování činnost s veřejností
- není přesně vymezena pracovní doba
- práci pedagoga je obtížné hodnotit
- feminizace pedagogických profesí
- vysoké nároky na duševní činnost
Vyhodnocuje
Specifické osobní předpoklady
- široký rozhled
- morální profil a žádoucí hodnotová orientace
- spravedlnost
- pedagogický optimismus
- pedagogický takt a klid
- pedagogická angažovanost
- láska k vychovávaným
- tvořivost
Zákon o pedagogických pracovnících
§3 zákona č. 563/2004 Sb. v platnosti od 1.1.2005
Pedagogický pracovníkem může být ten, kdo
- je plně způsobilý k právním úkonům
- má odbornou kvalifikaci ro přímou pedagogickou činnost, kterou vykonává
- je bezúhonný
- je zdravotně způsobilý
- prokázal znalost českého jazyka, není-li dále stanoveno jinak
Obecné předpoklady
Organizačníí kompetence
Úroveň pedagogické práce učitele závisí na
- stupni a míře sociability učitele
- typu vzdělání
- oblibě ve sboru
- interakci se žáky a její úrovní
- odbornosti
- přiměřenosti klasifikace
- organizačních schopnostech
- míře tvořivosti
Kontrolní
- pravidelně se opakující hodnotící proedury
- zjisťujeme, zda edukant postupuje správně, jak daleko je od projektovaného cíle nebo v jaké kvalitě jej dosáhl
- může být spojena s klasifikací
Řídící
- informace o průběhu a výsledcích výchovy jsou impulsem pro provedení průběžných korekcí v plánu výchovy nebo pro jeho změnu
Motivační kompetence
- Pedagog by měl znát motivační strukturu vychovávaných osob
- při zjištění nedostatešé vnitřní motivace se pokouší vychovávaného vybídnout k aktivitě
- usiluje o vyváženost individuální i sociální motivace
Poznávací
Motivační
- včasná, pravdivá a taktně formulovaná informace může být vnější pobídkou pro kladení si vyšších vzdělávacích a výchovných cílů
Diagostické kompetence
Povinností pedagoga je
- zajistit vstupní charakteristiky
- poskytovat zpětné vazby
- provést vyhodnocení
Diagnostické funkce
Výchovná
- pedagogické hodnocení se stává vzorem pro sebehodnocení (autonomní hodnocení)
- posiluje volní vlastnosti
- pěstuje čestnost, skromnost a odpovědnost za své činy a výsledky
Komunikační kompetence
Pedagogická komunikace
- má jasně stanovený cíl a obsah
- má určené účastníky
- má vymezený prostor a stanovený čas
- je očekáván výsledek
- vyžaduje náklady
- pedagog je připravován na svou roli
Prezentační kompetence
Rozmanité způsoby předvádění, nabízení a zprostředkování informací
- Verbálně
- verbálně + názorné pomůcky
- pokus
- pohybový, hubební nebo pracovní výkon
- ukázka mravního jednání v praxi
- zapojení vychovávaných do řešení praktických úkolů
Předvedený výkon a vzorové jednání
Despitážní
- umožňuje odhalit jedince výrazně nadané nebo vyžadující specifickou edukační péči
- nutno řídit se specifickými zásadami
- objektivnost
- výsledky hodnocení odráží skutečně dosažený stav výchovného rozvoje
- systematičnos
- výsledky učení jsou tím lepší, čím pravidelnější a četnějsí je průběžná kontrola učení
- komplexnost
- hodnotit celou osobnost žáka
- hodnotit plnění všech cílů
- hodnotit všechny účastníky procesu
- používat všechny diagnostiké metody
- otevřenost
- zveřejnění hodnotících kritérií
- etičnost
- povinnost sdělovat výsledky hodnocení s pedagogickým optimismem, aby nedošlo ke snížení důstojnosti hodnoceného
- etiologičnost
- hledání příčin zjištěného stavu
- produktivnost
- hledání efektivních metod hodnocení
- znalostní a výkonové testy, hodnotící formuláře, škálovací techniky
Informační
- shromažďuje informace o vzdělávacích výsledcích z aúčelem porovnání jejich kvality a efektivity
Selektivní
- je příčinou konfliktu mezi zájmem o vzdělávání a možnosti vzdělávacích institucí vyhovět jejich požadavkům
Verifikační
- navzují na řídící
- získané informace mohou vést k otázkám o vhodnosti stanovených cílů
Profylaktická
- průběžné a objektivní hodnocení může zabránit hrubýma těžce odstranitelným nedostatkům v edukaci