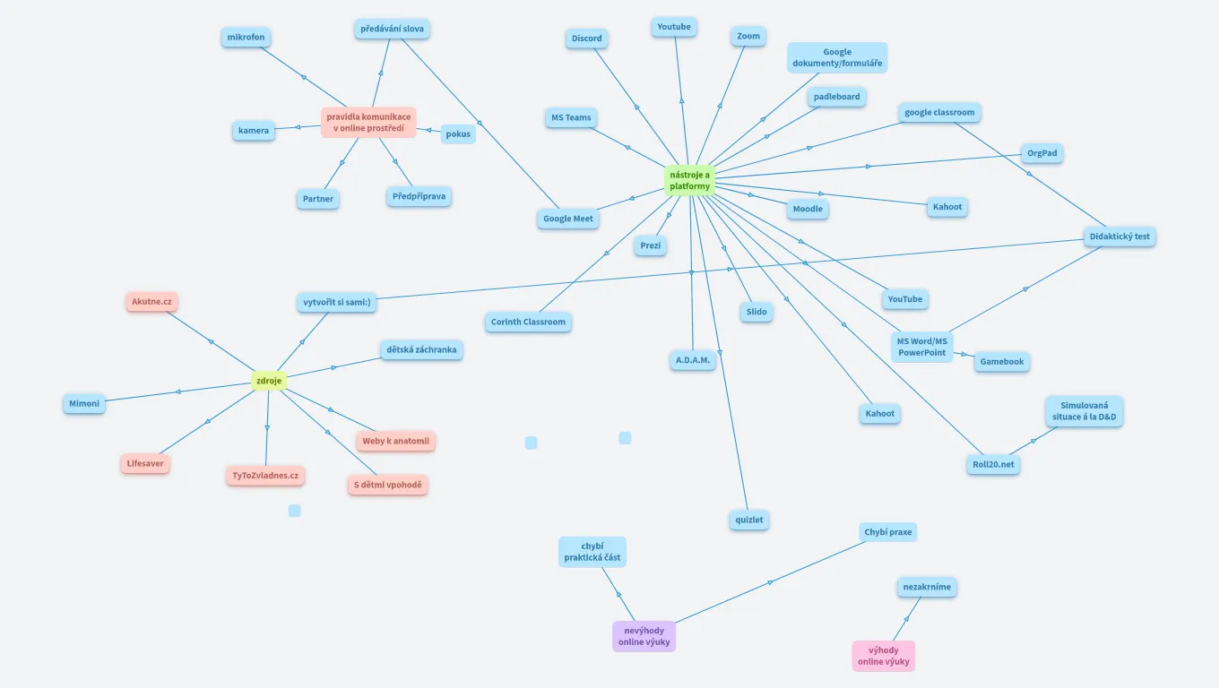
OrgPad logo

Online výuka první pomoci

Created by pavla hrnčiříková

Online výuka první pomoci

mikrofon

- kdo nemluví - bude mute

- pozor na echo v reproduktorech - letro by měl mít sluchátka

- zkontrolovat nastavení limitů (automatické vypnutí apt.)

předávání slova

- otázky do chatu

- hlášení

- skákání do řeči? 

Discord

- v hlasové místnosti máte max. 25 lidí s kamerou

- nemá možnost se hlásit

+ snadné se přepnout mezi jednotlivými místnostmi

+ je zdarma

Youtube

+Obsahuje řadu videí

- Nesnadné vyhledávání videa s daným obsahem

https://www.youtube.com/

Zoom

- pokud chceme samostatné místnosti a rozdělování lidi mezi ně, tak je třeba placená verze

Google dokumenty/formuláře

padleboard

nástěnka

kamera

- zhoršování kvality připojení

- pozadí za přednášejícím

pravidla komunikace v online prostředí

pokus

MS Teams

+ výhoda pro stabilní skupiny- dá se vracet k materiálům, odevzdávat úkoly, komunikovat v průběžných vláknech a podmístnostech

google classroom

- sdílení materiálů

- třídění podle různých předmětů

- možnost propojení s google diskem

OrgPad

- myšlenkové mapy na steroidech

Partner

- durhý lektor u programu, který dává zpětnou vazbu = přítel na síti

 

 

Předpříprava

- setkat se před vlastním začátkem programu kvůli technickým problémům

- ne vše lze otestovat předem (množství lidí, ...)

nástroje a platformy

Google Meet

+ součástí skautský google app

+ umí dobře fungovat při 2-20 lidech

+ s rozšířeními snadné rozpadání do podskupin (breakrooms)

+ velká kapacita a stabilita

+ lidé se mohou hlásit

Moodle

+ zdarma

+ možnost hostovat na lebeda.skauting.cz

+ sjednocuje kvízy, přednášky, ...

Kahoot

https://kahoot.com/

možnost podpory online výuky i zábavy:

- například vytvořit kvíz a pak on line hrát soutěž kdo odpoví nejrychleji - sčítá to body a hlídá vítěze atd...

 

Prezi

https://prezi.com/

- nástroj na vytváření interaktivních on-line prezentací

- takové zoom-in / zoom-out styly prezentování

- využití třeba k tomu, že se přiblížíš na něco malého, kde máš detaily k něčemu

- a pak třeba odzoomuješ a máš tam text a poznámky k celkovému přehledu

- ...

Didaktický test

Akutne.cz

https://www.akutne.cz/index.php?pg=vyukove-materialy--rozhodovaci-algoritmy&tid=331

vytvořit si sami:)

didaktický test - google dokumenty:

https://forms.gle/tjSUGCaSYJLmeC3aA

Corinth Classroom

- 3D modely pro Anatomii

- průřezy srdcem, plícemi, ...

- animace plynutí krve, ...

Slido

nástroj na kladení otázek

ostatní mohou palcema nahoru nebo dolu topovat otázky

YouTube

- viz tutoriál k Discordu k tomuto víkendu

dětská záchranka

https://m.youtube.com/playlist?list=PLusVIKoS5z6RQ0v5jnLZ44ZRpamhi9pYk&fbclid=IwAR1Vfm6jkCRHGvCK8HZ2z23ghORDYbMPhNhIe0XgpVOwkS3PxVBriVALbls

MS Word/MS PowerPoint

Mimoni

ttps://ppp.mimoni.cz/nappadnik

zdroje

A.D.A.M.

- placený nástroj na výuku anaotmie

- umožňuje skrývání/zobrazování jednotlivých

Gamebook

- kazuistika, kde dáte vždy člověku možnost se rozhodnout a podle toho ho odkážete na dalšá stránku s tím, jak se situace vyvinula

- ....

Simulovaná situace á la D&D

- rozělit si úkony na to, co jde udělat v 6 sekundách

- hraje se po kolech

- účastnící si zkouší situaci dělat nanečisto

Weby k anatomii

https://m.youtube.com/playlist?list=PLusVIKoS5z6RQ0v5jnLZ44ZRpamhi9pYk&fbclid=IwAR1Vfm6jkCRHGvCK8HZ2z23ghORDYbMPhNhIe0XgpVOwkS3PxVBriVALbls

Kahoot

https://kahoot.com/

Lifesaver

TyToZvladnes.cz

S dětmi vpohodě

https://www.fsps.muni.cz/sdetmivpohode/index.php?menu=metodicke_materialy

Roll20.net

- stránka na hraní dračáku on-line

quizlet

tvorba kvízů a testů

https://quizlet.com/en-gb

chybí praktická část

Chybí praxe

nezakrníme

- můžeme opakovat

- motivovat se

nevýhody online výuky

výhody online výuky