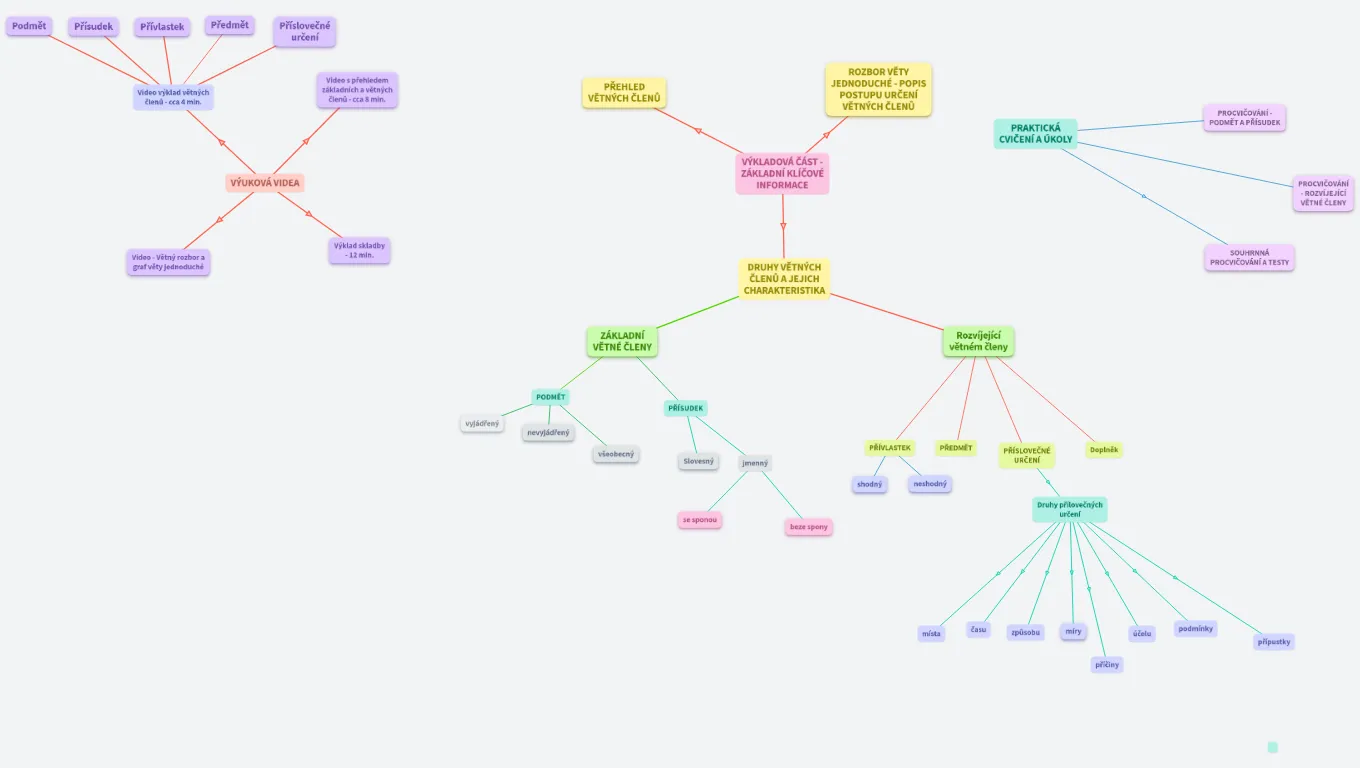
Větné členy
Created by Pavel Dolejší
Přehledná myšlenková mapa větných členů. Charakteristika větných členů. Ukázky větného rozboru a vwtného grafu

Podmět
Přísudek
Přívlastek
Předmět
Příslovečné určení
Video výklad větných členů - cca 4 min.
Video s přehledem základních a větných členů - cca 8 min.
PŘEHLED VĚTNÝCH ČLENŮ

ROZBOR VĚTY JEDNODUCHÉ - POPIS POSTUPU URČENÍ VĚTNÝCH ČLENŮ
- Ve věte nejprve vyhledámě přísudek.
- |Dále vyhledáme podmět. Kdo? co? + přísudek tvoří otázku, na kterou si odpovídáme příslušným slovem/slovy.
- Rozvíjejíí větné členy určujeme podle toho NA KTERÉM SLOVNÍM DRUHU ZÁVISÍ:
- přívlastek vždy závísí na podtatném jméně,
- předmět vždy závisí na slovesu nebo na přídavném jménu a ptáme se na něj pádovými otázkami (kromě 1. a 5. pádu),
- příslovečné určení závisí na slovesu, na přídavném jménu nebo na příslovci a ptáme se na něj příslovečnými otázkami.
PRAKTICKÁ CVIČENÍ A ÚKOLY
PROCVIČOVÁNÍ - PODMĚT A PŘÍSUDEK
VÝUKOVÁ VIDEA
VÝKLADOVÁ ČÁST - ZÁKLADNÍ KLÍČOVÉ INFORMACE
PROCVIČOVÁNÍ - ROZVÍJEJÍCÍ VĚTNÉ ČLENY
Video - Větný rozbor a graf věty jednoduché
Výklad skladby - 12 min.
SOUHRNNÁ PROCVIČOVÁNÍ A TESTY
DRUHY VĚTNÝCH ČLENŮ A JEJICH CHARAKTERISTIKA
ZÁKLADNÍ VĚTNÉ ČLENY
- podmět a přísudek tvoří ZÁKLADNÍ SKLADEBNÍ DVOJICI
- základní skladební dvojice vyjadřuje základní sdělení věty
- Petr je velký sportovec.
Petr (po) - je sportovec (přísudek)
věta neříká, že Petr je (existuje), ale že je sportovcem
základním sdělením věty je, že Petr je sportovec
Rozvíjející větném členy
- základní pravidlo zní, že vyváříme logické významové dvojice slov, v nichž je jeden člen řídící a jeden člen závislý - druh závislého (rozvíjejícího větného členu určujeme podle toho, kterým SLOVNÍM DRUHEM je řídící větný člen
PODMĚT
vyjádřený
podmět, který je ve větě přímo obsažen
Pes štěkal.
PŘÍSUDEK
nevyjádřený
podmět, který ve větě není přímo obsažen a je známý z předcházejícího kontextu nebo z tvaru přísudkového slovesa
Přišli jsme na to. (My.)
všeobecný
podmět ve větě není obsažen a má všeobecnou platnost (není zřejmé, o kom konkrétním se mluví)
pouze několik typů větných konstukcí: hlásili to v rozhlase (oni)
psali to v novicnách (oni)
na úřadě vyvěsili oznámení (oni)
Slovesný
- tvořený jedním slovesným tvarem (nezapomeňte, že jedno sloveso je tvořeno často více slovy - pracovali jsme, pracoval bych)
- slovesa modální (muset, moci, mít, smět, chtít) a fázová (začít, přestat, zůstat) tvoří slovesný přísudek spolu se slovesem v infinitivu: Musel jsem si koupit nové vybavení.
jmenný
PŘÍVLASTEK
PŘEDMĚT
PŘÍSLOVEČNÉ URČENÍ
Doplněk
shodný
Shoduje se s podstatným jménem v pádě, čísle a rodě.
Většinou stojí před podstatným jménem.
Například. Naše kočka leze dírou.
neshodný
Neshoduje se s podstatným jménem ani v pádě, ani v čísle, ani v rodě.
Obvykle stojí za podstatným jménem.
Například. Dostal jsem buchtu od babičky.
se sponou
- slovesa být a stát se + podstatné nebo přídavné jméno: Byl jsem často nedochvilný. Stal jsem se úředníkem po otci.
beze spony
- pouze jmenná část přísudku + sponové sloveso být je vypuštěno
- vyskytuje se zžídka (Sliby chyby).
Druhy přílovečných určení
místa
času
způsobu
míry
Například. Odletěla dneska (kdy?).
Učila se od rána (odkdy?).
Zpívala do večera (dokdy?).
Spát celou noc (jak dlouho?).
Sportoval pětkrát týdně (jak často?).
účelu
podmínky
přípustky
příčiny