OrgPad logo

Barvy / колір

Created by Nikol Vypior (osobní/personal)

#cizinci, #hra, #ukrajina, #ukrajinci, #uprchlíci, #čeština

Barvy / колір

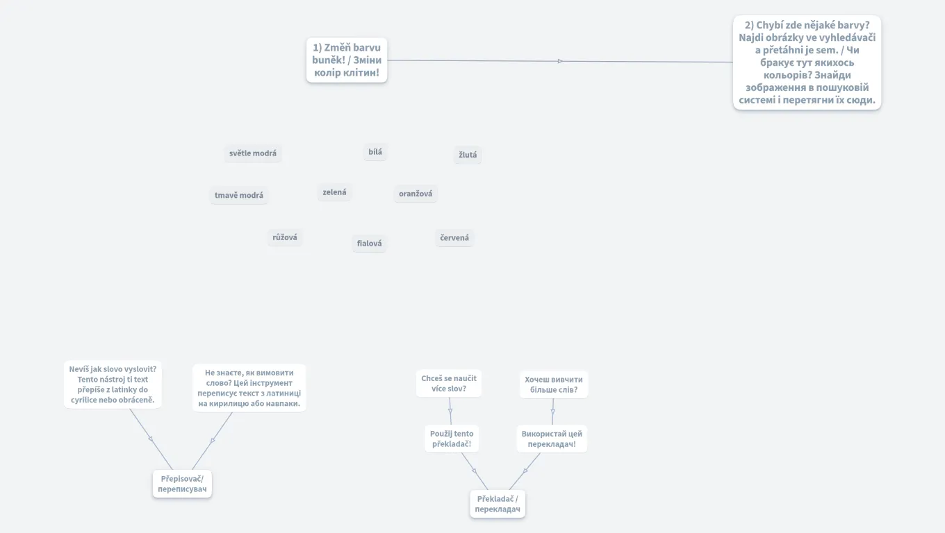
1) Změň barvu buněk! / Зміни колір клітин!

Klikni vpravo na Editovat (Edit v angličtině). Poté kurzorem najeď na buňku a zmeň její barvu.

Клацніть праворуч на Редагувати (Edit англійською мовою). Потім проведіть курсор на клітинку і змініть її колір.

2) Chybí zde nějaké barvy? Najdi obrázky ve vyhledávači a přetáhni je sem. / Чи бракує тут якихось кольорів? Знайди зображення в пошуковій системі і перетягни їх сюди.

Dvojklikem vytvoříš novou buňku. Obrázek si otevři v druhém okně a prostě ho přetáhni do otevřené buňky nebo jen tak do prostoru v plátně.

Подвійним клацанням ти створюєш нову клітину. Відкрий малюнок у другому вікні і просто перетягни його у відкриту клітинку або просто в простір на полотні.

světle modrá

bílá

žlutá

tmavě modrá

zelená

oranžová

růžová

fialová

červená

Nevíš jak slovo vyslovit? Tento nástroj ti text přepíše z latinky do cyrilice nebo obráceně.

Не знаєте, як вимовити слово? Цей інструмент переписує текст з латиниці на кирилицю або навпаки.

Chceš se naučit více slov?

Хочеш вивчити більше слів?

Použij tento překladač!

Використай цей перекладач!

Přepisovač/переписувач

Šipkou zmeň směr. / Стрілкою змініть напрямок.

Link: https://ua-translit.cz/

Překladač / перекладач

Link: https://lindat.cz/translation