OrgPad logo

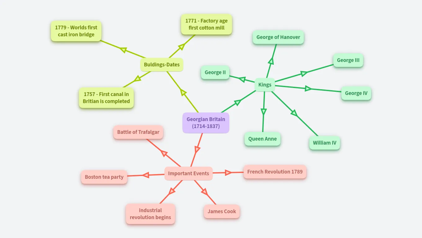
Georgian Britian

Created by Jan Skrabanek

Georgian Britian

1779 - Worlds first cast iron bridge

th-744168843

1771 - Factory age first cotton mill

cromford-mill-the-first-water-powered-cotton-spinning-mill-in-the-world-built-1771-now-a-world-heritage-site-2T4YYWM-1105279482

George of Hanover

George I was King of Great Britain and Ireland from 1 August 1714 and ruler of the Electorate of Hanover within the Holy Roman Empire from 23 January 1698 until his death in 1727.

th-152055617

Buldings-Dates

George II

George II was King of Great Britain and Ireland, Duke of Brunswick-Lüneburg and a prince-elector of the Holy Roman Empire from 11 June 1727 until his death in 1760.

th-2357841054

George III

was King of Great Britain and Ireland from 25 October 1760 until his death in 1820.

th-1327254431

1757 - First canal in Britian is completed

6123-2290296058

Kings

George IV

1762-183O

He was king of the United Kingdom of Great Britain and Ireland and King of Hanover from 29 January 1820 until his death

th-2741914034

Battle of Trafalgar

The Battle of Trafalgar was a naval engagement that took place on 21 October 1805 between the British Royal Navy and the combined fleets of the French and Spanish Navies during the War of the Third Coalition (August–December 1805) of the Napoleonic Wars (1803–1815 )

il fullxfull.3419234565 n76z-3431054596

Georgian Britain (1714-1837)

Queen Anne

1665-1714

She was Queen of England Skotland and Ireland.

th-3536842562

William IV

1765-1837

He was king of the United Kingdom of Great Britain and Ireland and King of Hanover from 26 june until hid death.

th-1838008718

Boston tea party

The Boston Tea Party was an American political and mercantile protest on December 16, 1773

boston-tea-party-loc-1200367637

Important Events

French Revolution 1789

14 july. begins with the storming of the bastile

th-3839890866

industrial revolution begins

change from an agrarian and handicraft economy to one dominated by industry and machine manufacturing.

Industrial-Revolution-3-99065490

James Cook

he is the first person to step on New Zeland,  1770 he discoverd the south east australia.

th-3694143060